Распространенные схемы
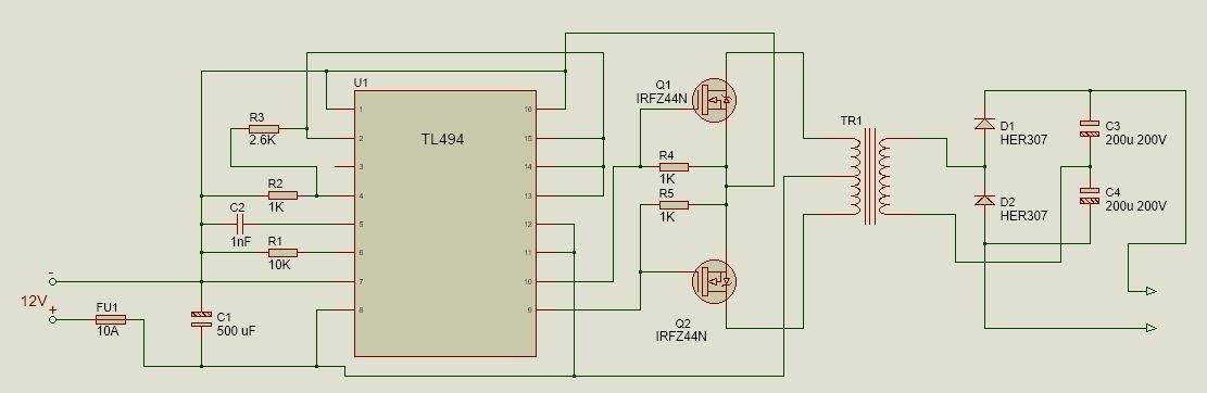
Простой импульсный преобразователь
Схема этого устройства очень проста, а большинство деталей могут быть извлечены из ненужного блока питания компьютера. Конечно, у нее есть и ощутимый недостаток – получаемое на выходе трансформатора напряжение 220 вольт далеко по форме от синусоидального и имеет частоту значительно больше, чем принятые 50 Гц. Напрямую подключать к нему электродвигатели или чувствительную электронику нельзя.

Для того, чтобы иметь возможность подключать к этому инвертору содержащую импульсные блоки питания технику (например, блок питания ноутбука), применено интересное решение – на выходе трансформатора установлен выпрямитель со сглаживающими конденсаторами. Правда, работать подключенный адаптер сможет только в одном положении розетки, когда полярность выходного напряжения совпадет с направлением встроенного в адаптер выпрямителя. Простые потребители типа ламп накаливания или паяльника можно подключать непосредственно к выходу трансформатора TR1.
Основа приведенной схемы – это ШИМ-контроллер TL494, наиболее распространенный в таких устройствах. Частоту работы преобразователя задают резистор R1 и конденсатор C2, их номиналы можно брать несколько отличающимися от указанных без заметного изменения в работе схемы.
Для большей эффективности схема преобразователя включает в себя два плеча на силовых полевых транзисторах Q1 и Q2. Эти транзисторы нужно разместить на алюминиевых радиаторах, если предполагается использовать общий радиатор – устанавливайте транзисторы через изоляционные прокладки. Вместо указанных на схеме IRFZ44 можно использовать близкие по параметрам IRFZ46 или IRFZ48.
Выходной дроссель наматывается на ферритовом кольце от дросселя, также извлекаемого из компьютерного блока питания. Первичная обмотка мотается проводом диаметром 0,6 мм и имеет 10 витков с отводом от середины. Поверх нее наматывается вторичная обмотка, содержащая 80 витков. Также можно взять выходной трансформатор из сломанного источника бесперебойного питания.
Вместо высокочастотных диодов D1 и D2 можно взять диоды типов FR107, FR207.
Так как схема очень проста, после включения при правильном монтаже она начнет работать сразу и не потребует никакой настройки. Отдавать в нагрузку она сможет ток до 2,5 А, но оптимальным режимом работы будет ток не более 1,5 А – а это более 300 Вт мощности.
Готовый инвертор такой мощности стоил бы порядка трех-четырех тысяч рублей.
Схема преобразователя с выходом переменного тока
Эта схема выполнена на отечественных комплектующих и достаточно стара, но это не делает ее менее эффективной. Главное ее достоинство – это получение на выходе полноценного переменного тока с напряжением 220 вольт и частотой 50 Гц.

Здесь генератор колебаний выполнен на микросхеме К561ТМ2, представляющей собой сдвоенный D-триггер. Она является полным аналогом зарубежной микросхемы CD4013 и может быть заменена ей без изменений в схеме.
Преобразователь также имеет два силовых плеча на биполярных транзисторах КТ827А. Их главный недостаток по сравнению с современными полевыми – это большее сопротивление в открытом состоянии, из-за чего нагрев при той же коммутируемой мощности у них сильнее.
Так как преобразователь работает на низкой частоте, трансформатор должен иметь мощный стальной сердечник. Автор схемы предлагает использовать распространенный советский сетевой трансформатор ТС-180.
Как и другие инверторы на основе простых ШИМ-схем, этот преобразователь имеет на выходе достаточно отличающуюся от синусоидальной форму напряжения, но это несколько сглаживается большой индуктивностью обмоток трансформатора и выходным конденсатором С7. Также из-за этого трансформатор во время работы может издавать ощутимый гул – это не является признаком неисправности схемы.
Простой инвертор на транзисторах
Этот преобразователь работает по тому же принципу, что и перечисленные выше схемы, но генератор прямоугольных импульсов (мультивибратор) в нем построен на биполярных транзисторах.

Особенность этой схемы в том, что она сохраняет работоспособность даже на сильно разряженном аккумуляторе: диапазон входных напряжений составляет 3,5…18 вольт. Но, так как в ней отсутствует какая-либо стабилизация выходного напряжения, при разрядке аккумулятора будет одновременно пропорционально падать и напряжение на нагрузке.
Так как эта схема также является низкочастотной, трансформатор потребуется аналогичный используемому в инверторе на основе К561ТМ2.
Температурная защита
Покупая преобразователь, почти каждый автомобилист хочет использовать его как в холодное время года, так и жарким летом. Поэтому если этот параметр тоже важен для вас, обязательно уточните этот момент у продавца, а лучше прочитайте инструкцию и характеристики прибора. Чаще всего производители указывают диапазон от -5 до +40 градусов, но встречаются и более стойкие модели или, наоборот, инверторы, которые плохо переносят перепады температурного режима.
Кроме этого, качественный инвертор обязательно будет оснащен системой, предохраняющей от:
- неправильного подключения электроприборов;
- несоблюдения полярности;
- коротких замыканий;
- слишком низкого или высокого входного напряжения;
- перегрева;
- перегрузок на выходе.
Электрик в доме
Преобразователь напряжения 12/220 своими руками
В настоящее время выпускается достаточно много преобразователей напряжения 12/220 В, рассчитанных на достаточно большие мощности. Но если вам нужен для дачи или гаража для освещения (телевизора,дрели,насоса) простой преобразователь напряжения 12/220, то его можно сделать своими руками. Предлагаемая схемы выгодно отличается от подобных наличием сигнализации разряда аккумулятора.
Это очень актуально, если для питания схемы использовать аккумулятор автомобиля. Хотя лучше, всё же, взять другой аккумулятор, или приобрести для машины новый аккумулятор, а старый использовать для преобразователя. В схеме использовано минимум деталей, но устройство вполне справляется со своей функцией. Такие устройства, которые преобразуют постоянное напряжение в переменное, ещё называют инверторами.
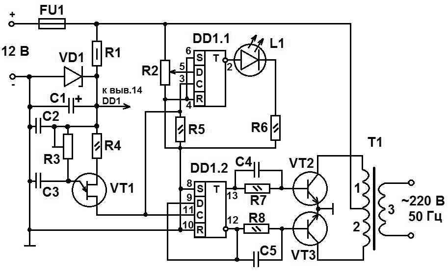
Схема преобразователя напряжения 12/220 В

В схеме обозначено:
- FU1 — предохранитель на 10А.
- R1 — резистор МЛТ-0,5, 150 Ом.
- R2 — переменный резистор СП-1, 22 кОм.
- R3 — подстроечный резистор СП3-16, 1 МОм
- R4 — резистор МЛТ-0,125, 330 Ом.
- R5, R7, R8 — резисторы МЛТ-0,125, 2кОм.
- R6 — резистор МЛТ-0,125 1,5 кОм.
- VD1 — стабилитрон КС 191А.
- C1 — конденсатор К53-1, 50 мкФ х 50 В.
- С2, С3 — конденсаторы КМ-5, 0,1 мкФ.
- С4,С5 — конденсаторы КМ-5, 510 пФ.
- VT1 — однопереходной транзистор КТ 117А.
- VT2, VT3 — транзисторы КТ 827А.
- L1 — светодиод АЛ 307А.
- DD1 — микросхема К561ТМ2.
- Т1 — трансформатор.
Описание работы схемы
Генератор, собранный на транзисторе VT1, генерирует колебания с частотой 100 Гц, частоту можно регулировать подстроечным резистором R3. Триггер DD1.2 делит частоту пополам и на выходах 12 и 13 триггера образуются противоположно направленные по амплитуде импульсы с частотой 50Гц. Импульсы попеременно открывают транзисторы VT2 и VT3, которые включены по схеме двухтактного усилителя мощности. Нагрузкой транзисторов VT1, VT2 являются обмотки 1 и2 повышающего трансформатора Т1, на вторичной обмотке 3 которого и образуется переменное напряжение 220В, 50 Гц.
Стабилизатор выполненный на VD1, R1 и сглаживающий конденсатор С1 служат для питания микросхемы и генератора и исключают влияние работы ключевых транзисторов VT1, VT2 на работу схемы, а конденсаторы С5,С4 уменьшают время переходного процесса (помогают быстрее переключатся этим транзисторам). Триггер DD1 включает сигнальный светодиод L1, при снижении напряжения на аккумуляторе до заданного значения, которое устанавливается переменным резистором R2.
Наладка схемы
- Отключить «+» от соединения обмоток 1 и 2.
- Проверить частоту на базах транзисторов VT2 и VT3 с помощью осциллографа, подстроить, при необходимости, резистором R3 до 50Гц.
- Снизить напряжение источника питания до 10-11В. Добиться постоянного свечения светодиода L1 с помощью переменного резистора R2.
- Подключить «+» обратно к точке соединения обмоток 1 и 2.
- Проверить работу устройства от полностью заряженного аккумулятора.
Детали схемы
Транзисторы VT2, VT3 КТ 827 можно взять с любым буквенным индексом, но желательно с самым большим коэффициентом передачи тока базы.
Стабилитрон VD1 можно заменить на любой другой с напряжением стабилизации 8-9В.
Трансформатор можно выполнить на базе магнитопровода ПЛМ 27-40-58. Первичные обмотки 1 и 2 намотать проводом ПБД-2 (ПСД-2) по 15 витков каждую. Вторичную обмотку 3 намотать проводом ПЭВ-2, 0,64 мм — 704 витка.
Конденсатор С2 установить непосредственно на выводах микросхемы DD1.
При отсутствии нужного номинала резисторов и конденсаторов можно составить требуемый из нескольких деталей, как это сделать описано в этой статье.
Печатную плату можно изготовить по технологии, описанной в этой статье.
Параметры преобразователя 12/220
Данный преобразователь напряжения испытывался нагрузкой 100 Вт. Потребляемый ток преобразователя не более 10А, потребляемый ток без нагрузки не более 1А. Преобразователь выдерживает пусковые токи электронасоса, электродрели. Максимальное падение напряжения на выходе — 10 В.
Для питания аппаратуры, требующей синусоидального сигнала, на выходе можно установить сглаживающий прямоугольность импульсов конденсатор, его ёмкость нужно подбирать для достижения наилучшего результата, подбор можно начать с ёмкости в 1 мкФ. Конденсатор должен быть рассчитан на напряжение не ниже 400В.
Будет интересно почитать:
Автоматическое включение света
Датчик движения для освещения в помещениях.
Ионизатор воздуха (люстра чижевского)
Рубрики: Полезные устройства, Электронные устройства, Электросхемы Метки: электроника, электроприборы, электросхема
Производители автомобильных инверторов
Сегодня на рынке представлен довольно широкий выбор автомобильных инверторов различной мощности и стоимости. Самыми популярными моделями сегодня являются:
AcmePower 12/220V 1000W. Внешне прибор не вызывает никаких нареканий, дизайну производитель уделил много внимания, так же как и к самой начинке. Прибор подключается напрямую к аккумулятору – это может стать минусом. А если говорить о плюсах, то безусловно – это его цена, которая сегодня составляет около 9 300 рублей. Также стоит отметить, что агрегат оснащен защитой от перегрева, повышенного или пониженного входного напряжения и многим другим.

Ritmix RPI-6010 Charger. Преобразователь стоимостью порядка 4 500 рублей отличается своей мощностью и отличными характеристиками. При этом он может обслуживать приборы, работающие от сети или от USB. По сути, это устройство 3 в одном, которое является одновременно преобразователем, зарядным устройством для аккумулятора автомобиля, а также источником резервного питания. При этом инвертор переключается в разные режимы очень быстро (не более 4 секунд).

MeanWell 12/220V 1500W. Стоит такой агрегат чуть больше 2 000 рублей, при этом он продается сразу с поводами, которые понадобятся вам для его подключения к АКБ. Кроме этого, в комплекте идет провод для прикуривателя. Многие пользователи не рекомендуют использовать прибор на полную мощности, при подключении к прикуривателю автомобиля. Преимуществом такого инвертора, помимо его стоимости, является его компактность.

Стоимость приборов зависит от их мощности, таким образом, автомобильный инвертор 12/220V in 1500W будет стоить на порядок выше 300-ватного. Но при этом на стоимость также будет влиять форма импульса, о которой мы говорили ранее. Чтобы выбрать оптимальное устройство и не переплачивать за лишнюю энергию, оцените какие именно электроприборы вам жизненно необходимы.
Цены на ремонтные работы преобразователей напряжения
| Наименование работы | Цена (руб.) |
| Снятие/замена силовых транзисторов IGBT | от 2300 |
| Замена вентиляторов охлаждения | от 1200 |
| Ремонт платы управления | от 1600 |
| Снятие/замена микросхем | от 800 |
| Снятие/замена конденсаторов | от 600 |
| Снятие/замена силового трансформатора | от 1400 |
| Восстановление корпуса устройства | от 2104 |
| Замена дисплея | от 1408 |
| Замена кнопок управления | от 607 |
| Чистка оборудования | 600 |
| Срочный ремонт | коэффициент +30% |
| Консультация сервис инженера | 500 |
| Восстановление корпуса преобразователя напряжения | от 1600 |
| Замена резисторов | от 200 |
Все цены без НДС, без стоимости электронных компонентов.
Схемы устройств большей мощности
Преобразователь мощностью до 400 Вт

Схема состоит из задающего генератора (микросхема А1 — КР1211ЕУ1, зарубежного аналога не имеет — это задающий генератор с двумя выходами: прямым и инверсным, соответственно 4 и 6), двух ключей (полевики VT1 и VT2), трансформатора Т1 (повышающего).
Вывод 1, когда на него подается высокий уровень сигнала, останавливает генератор, в этой реализации не использован, в схеме на него подается сигнал постоянного низкого уровня.
Частота генерации определяется R1 – C1, надежный запуск генератора обеспечивают R2 – C2. Стабилизатор (элементы R3, VD1, C3, стабилизация 8-10 В) питает микросхему.
На выходе — двухтактный каскад: два мощных полевых транзистора IRL2505 (при нагрузке до 200 Вт радиаторы не требуются, если возможна большая нагрузка — радиаторы обязательны).
Трансформатором может быть какой-угодно сетевой с двумя обмоткми на 12 В требуемой мощности, лучше тороидальный, можно другой, но должно соблюдаться следующее условие: по мощности трансформатор должен превышать предполагаемую нагрузку в 2 (это если тороидальный сердечник) – 2.5 раза. Пример: если нагрузкой будут 100 Вт – нужна мощность 250 Вт, если тороидальный — 200 Вт.
Конденсатором С6 (он сглаживает импульс) — может быть К-73-17 либо подобный, напряжением 400 В или выше
Когда мощность потребления большая, ток с 12 В может превышать 40 А, вот почему на сечение и длину шины питания необходимо обратить внимание
Мощный преобразователь напряжения с 12 В на 220 В
Предназначен для нагрузки до 1000 Вт, требующей переменного напряжения 220В. Использованы старые транзисторы П216, которые радиолюбители еще могут найти в своем хозяйстве.

В качестве задающего генератора здесь используются транзисторы VT1, VT2 и трансформатор Т1 – задается частота 200 Гц. Вторичная обмотка Т1 сигнал через конденсаторы отправляет к электродам тиристоров VD1, VD2, которые создают импульсное напряжение в первой обмотке трансформатора Т2.
Неполярный конденсатор С4 (его емкость) подобран так, что его напряжение поочередно закрывает тиристоры. Резистором R3 защищаются цепи 12 В от перегрузки во время открывания тиристора.
У трансформатора Т1:
- у сердечника – пластина Ш16Х10;
- в обмотке 1 – 40+40 витков ПЭЛ 0.8;
- в обмотке 2 – 10+10 витков ПЭЛ 0.3;
- в обмотке 3 – 20+20 витков ПЭЛ 0.3.
В трансформаторе Т2:
- в сердечнике – пластина Ш50Х60;
- в обмотке 1 – 40+40 витков проводом 3 мм в диаметре;
- в обмотке 2 – 460 витков, провод ПЭЛ 0.8.
Использование тиристоров КУ202 позволит собрать подобный преобразователь меньшей мощности.
Также можно применить новые кремниевые транзисторы, в этом случае требуется корректировка режима постоянного тока.
Схема инвертора мощностью 300 Вт
Ниже приведена уменьшенная схема, полноразмерная схема для более комфортного просмотра здесь.

Достоинства:
- беспроблемная работа при нагрузке до 300 Вт;
- возможна нагрузка до 650 Вт (при сильном нагреве проводов и падении напряжения до 190 В).
Недостатки:
- сложность, требуется импортная комплектация;
- более высокая стоимость.
Трансформатором может послужить импульсный блок питания (нерабочий советский телевизор в самый раз). Нужно перемотать, сточить зазор на феррите (если из двух таких трансформаторов взять по одной половинке феррита, ничего точить не придется).
В трансформаторе преобразователя возможно использование двух колец, оба 40х25х11, склеенных вместе. Первичная – та же, что в ТПИ-3, вторичная – на 60 витков.
Первичная – в двух обмотках 3 повода на 0.8 у плеча – в одном плече 5 витков и во втором плече 5 витков.
Вторичная – два провода на 0.8. При наматывании используется метод проверки. Вначале половину вторичной — два провода 0.8 + изоляция, затем первичную два плеча, опять изоляция, еще раз вторичная – ее подгоняем для нужного вольтажа (230 В).
В качестве корпуса лучше использовать компьютерный блок питания АТХ, в нем есть кулер, который лучше оставить и применить для охлаждения при повышенной нагрузке.. Ниже показаны фотографии сделанного устройства.
Детали схемы преобразователя 12 – 220 вольт
Схемы мощных преобразователей

Мощный инвертор в основном используют для подключения строительных электроинструментов при строительстве дачи или фазенды. Маломощный преобразователь напряжения на 500вт от мощного на 5000 — 10000 Ватт отличается количеством трансформаторов и силовых транзисторов на выходе. Поэтому сложность изготовления и цена практически одинаковые, транзисторы стоят недорого. По мощности оптимально 3000вт, можно подключить дрель, болгарку и другой инструмент.
Покажу несколько схем инверторов с 12, 24, 36 на 220В. Такие ставить в легковой автомобиль не рекомендуется, можно случайно электрику подпортить. Схемотехника DC AC преобразователей 12 на 220 простая, задающий генератор и силовая часть. Генератор делают на популярной TL494 или аналогах.
После сборки потребуется наладка всей схемы при помощи осциллографа, желательно иметь опыт работы с высоковольтными схемами.

Для сборки мощного инвертора на 2500 Ватт потребуется 16 транзисторов и 4 подходящих трансформатора. Стоимость изделия будет немалая, сопоставимая со стоимостью похожего радиоконструктора. Плюсом таких затрат будет чистый синус на выходе.


Борьба за синусоиду — разбираем типовые схемы
Инверторы напряжения сегодня используются повсеместно как автолюбителями, желающими пользоваться бытовой техникой вдалеке от дома, так и обитателями автономных жилищ, питающихся солнечной энергией. И в целом можно сказать, что от сложности устройства преобразователя напрямую зависит ширина спектра токоприёмников, которые можно к нему подключить.
К сожалению, чистый «синус» присутствует только в магистральной электросети, добиться преобразования постоянного тока в него очень и очень сложно. Но в большинстве случаев этого и не требуется. Чтобы подключать электрические двигатели (от дрели до кофемолки), достаточно пульсирующего тока с частотой от 50 до 100 герц без сглаживания.
ЭСЛ, светодиодные лампы и всевозможные генераторы тока (блоки питания, зарядные устройства)более критичны к выбору частоты, поскольку именно на 50 Гц основана схема их работы. В таких случаях следует включать во вторичный вибратор микросхемы, зовущиеся генератором импульсов. Они могут коммутировать небольшую нагрузку непосредственно, либо исполнять роль «дирижёра» для серии силовых ключей выходной цепи инвертора.
Но даже такой хитрый план не сработает, если вы планируете использовать инвертор для стабильного питания сетей с массой разнородных потребителей, включая асинхронные электрические машины. Здесь чистый «синус» очень важен и реализовать такое под силу лишь преобразователям частоты с цифровым управлением сигналом.
Варианты: глобально
Преобразователь напряжения 12-220 В для питания нагрузки до 1000 Вт и более в целом можно сделать самостоятельно такими способами (в порядке повышения затрат):
- Оформить в корпус с теплоотводом готовый блок с Avito, Ebay или AliExpress. Ищется по запросу «inverter 220» или «inverter 12/220»; можно сразу добавить требуемую мощность. Обойдется прим. вдвое дешевле такого же заводского. Электротехнических навыков не нужно, но – см. ниже;
- Собрать такой же из набора: печатная плата + «россыпь» компонент. Приобретается там же, но к запросу добавляется diy, что значит под самосборку. Цена еще прим. в 1,5 раза ниже. Нужны начальные навыки в радиоэлектронике: умение паять пользоваться мультиметром, знание разводок (распиновок) выводов активных элементов или умение их искать, правил включения в схему полярных компонент (диодов, электролитических конденсаторов) и умение определять, на какой ток какого сечения нужны провода;
- Приспособить под инвертор компьютерный источник бесперебойного питания (ИБП, UPS). Исправный ИБП б/у без штатной АКБ можно найти за 300-500 руб. Навыков не нужно никаких – к ИБП просто подключается авто АКБ. Но заряжать ее придется отдельно, также см. ниже;
- Выбрать способ преобразования, схему (см. далее) сообразно своим потребностям и наличию деталей, рассчитать и собрать полностью самостоятельно. Возможно совсем даром, но кроме начальных электронных навыков понадобится умение пользоваться некоторыми специальными измерительными приборами (тоже см. далее) и производить простейшие инженерные расчеты.
Из готового модуля
Способы сборки по пп. 1 и 2 на самом деле не такие уж простые. Корпуса готовых заводских инверторов служат одновременно и теплоотводами для мощных транзисторных ключей внутри. Если брать «полуфабрикат» или «россыпь», то корпуса к ним не будет: при теперешней себестоимости электроники, ручного труда и цветных металлов разница в ценах объясняется как раз отсутствием второго и, возможно, третьего. Т.е., радиатор для мощных ключей придется делать самому или искать готовый алюминиевый. Его толщина в месте установки ключей должна быть от 4 мм, а площади на каждый ключ должно приходиться от 50 кв. см. на каждый кВт отдаваемой мощности; с обдувом от компьютерного вентилятора-кулера на 12 В 110-130 мА – от 30 кв. см*кВт*ключ.
Готовые модули инверторов напряжения 12/220 В
Напр., в наборе (модуле) 2 ключа (их видно, они торчат из платы, см. слева на рис.); модули с ключами на радиаторе (справа на рис.) стоят дороже и рассчитаны на определенную, как правило, не очень большую мощность. Кулера нет, мощность нужна 1,5 кВт. Значит, нужен радиатор от 150 кв. см. Кроме него еще установочные комплекты для ключей: изолирующие теплопроводящие прокладки и фурнитура под крепежные винты – изолирующие чашечки и шайбы. Если модуль с теплозащитой (между ключами будет торчать еще какая-то фитюлька — термодатчик), то немного термопасты для приклеивания его к радиатору. Провода – само собой, см. далее.
Из ИБП (UPS)
Инвертор 12В DC/220 В AC 50 Гц, к которому можно подключать любые приборы в пределах допустимой мощности, делается из компьютерного ИБП совсем просто: штатные провода к «своей» АКБ заменяются длинными с зажимами под клеммы авто АКБ. Сечение проводов рассчитывается исходя из допустимой плотности тока 20-25 А/кв. мм, см. также далее. Но вот из-за нештатной батареи могут возникнуть проблемы – с нею же, а она дороже и нужнее преобразователя.
В ИБП применяются тоже свинцово-кислотные АКБ. Это на сегодня единственно широко доступный вторичный химический источник электропитания, способный регулярно отдавать большие токи (экстратоки), не «убиваясь» полностью за 10-15 циклов заряд-разряд. В авиации используются серебряно-цинковые АКБ, которые еще мощнее, но они чудовищно дороги, в широкий оборот не выпускаются, а их ресурс по бытовым меркам ничтожен – ок. 150 циклов.
Разряд кислотных АКБ четко отслеживается по напряжению на банку, и контроллер ИБП не даст «чужой» батарее разрядиться сверх меры. Но в штатных АКБ ИБП электролит гелевый, а в автоаккумуляторах жидкий. Режимы заряда в том и другом случае существенно отличаются: сквозь гель нельзя пропускать такие токи, как сквозь жидкость, а в жидком электролите при слишком малом токе заряда подвижность ионов будем мала и они не все вернутся на свои места в электродах. В результате ИБП будет хронически недозаряжать авто АКБ, она скоро засульфатируется и придет в полную негодность. Поэтому в комплект к инвертору на ИБП нужно зарядное устройство для аккумуляторов. Сделать его своими руками можно, но это уже другая тема.
12В из 5В либо иного пониженного напряжения
Далее рассказывается, как сделать, помимо прочего, из зарядника для любого девайса стабилизированное напряжение 12 вольт. 5В присутствует в разъемах USB, телефонных устройствах для зарядки, а также на разъемах литиевых аккумуляторов (в среднем около 4В).
Из такого напряжения получить стабилизированные 12В можно путем внесения изменений в электрическую схему БП или, купив повышающий преобразователь, в частности на базе микросхемы XL6009.
Первый вариант требует значительных познаний в электронике, второй же – намного проще.
Существуют модели с нерегулируемым выходным напряжением 12В, а также с возможностью регулировки напряжения (3,2-30 вольт). Максимальный выходной ток достигает 3А.
Фильтрующие элементы

После выпрямителя идет фильтр. Его основное предназначение – это отсечка всей переменной составляющей выпрямленного тока. Для более ясной картины нужно составить схему замещения. Итак, плюс проходит через катушку. А затем между плюсом и минусом включен электролитический конденсатор. Вот он-то и интересен в схеме замещения. Если катушка замещается реактивным сопротивлением, то конденсатор при наличии различного тока может быть либо проводником, либо разрывом.
Как было сказано, в выпрямителе на выходе постоянный ток. А при подаче его на электролитический конденсатор не происходит ничего, так как последний является разрывом цепи. Но вот есть небольшая переменная в токе. А если течет переменный ток, то в схеме замещения конденсатор становится проводником. Следовательно, происходит замыкание плюса на минус. Данные выводы сделаны по законам Кирхгофа, которые являются основными в электротехнике.
Как из 220 вольт сделать 12 вольт самостоятельно
Проще всего сделать аналоговое устройство на базе трансформатора вида тор. Такое устройство несложно выполнить самостоятельно. Для этого понадобится любой трансформатор с первичной обмоткой, рассчитанной на 220 вольт. Вторичная обмотка рассчитывается согласно несложным формулам или подбирается практическим путём.
Для подбора может понадобиться:
- прибор для измерения напряжения;
- изолирующая лента;
- киперная лента;
- медная проволока;
- паяльник;
- инструмент для разборки (кусачки, отвёртки, плоскогубцы, нож и т. п. ).
В первую очередь необходимо определить, с какой стороны переделываемого трансформатора расположена вторичная обмотка. Аккуратно снять защитный слой для получения к ней доступа. Используя тестер, измерить напряжение на выводах.
В случае меньшего напряжения к любому из концов обмотки допаять проволоку, тщательно заизолировав место соединения. Используя эту проволоку сделать десять витков и опять измерить напряжение. В зависимости от того насколько увеличилось напряжение и рассчитать дополнительное количество витков.
В случае если напряжение превышает требуемое, делаются обратные действия. Отматываются десять витков, измеряется напряжение и рассчитывается, сколько их необходимо их убрать. После этого лишний провод обрезается и запаивается на клемму.
По окончании работ трансформатор собирается в обратной последовательности. Если все правильно рассчитано, то получится преобразователь из 220 в 12 вольт переменного напряжения. Для получения постоянного напряжения необходимо добавить выпрямитель. Это простейшее электронное устройство, состоящее из диодного моста и конденсатора. Используя свойства диодов, напряжение выпрямляется, а с помощью конденсатора убираются паразитные влияния.
Следует отметить, что при использовании диодного моста выходная разность потенциалов поднимется на величину, равную произведению переменного напряжения и величины 1.41.
Главным преимущество трансформаторного преобразования является простота и высокая надёжность. А недостатком — габариты и вес.
Самостоятельная сборка импульсных инверторов возможна только при хорошем уровне подготовке и знаний электроники. Хотя можно купить готовые наборы КИТ. Такой набор содержит печатную плату и электронные компоненты. В набор также входит электрическая схема и чертёж с подробным расположением элементов. Останется только всё аккуратно распаять.
Используя импульсную технологию, можно сделать и преобразователь с 12 на 220 вольт. Что очень полезно при использовании в автомобилях. Ярким примером может служить источник бесперебойного питания, сделанный из стационарного оборудования.
Назначение и принцип работы
Ремонт преобразователя в сервисном центре
Сервисный центр починит преобразователь 12В 220В
с соблюдением всех правил. Устройство быстро вернется в работу, и это без удара по кошельку пользователя. Эффективность работы сервиса подтверждают многочисленные сертификаты и положительные отзывы клиентов. Все отремонтированные преобразователи напряжения марокСОЮЗ, СИБКОНТАК, ЭНЕРГИЯ и другие проверяются в присутствие заказчика. Дополнительно мы проверяем все оборудование работа под нагрузкой.
- Бесплатные консультации специалистов;
- Помощь с подбором оборудования;
- Выезд специалиста на объект;
- Гарантийное обслуживание и после гарантийное;
- Ремонт в течение 1 часа;
- Гарантия 3 месяца.
Аккумуляторные батареи
Инвертор 12 в 220, сделанный самотоятельно не может работать сам по себе. Для преобразования напряжения в 12 вольт, его нужно вначале откуда-то получить. Таким источником электроэнергии служат аккумуляторные батареи свинцово-кислотного типа. Эти химические устройства способны регулярно выполнять отдачу больших токов, не утрачивая своей работоспособности за 12-15 циклов зарядки и разрядки.
Чтобы АКБ преждевременно не вышла из строя, ее напряжение отслеживается с помощью контроллера, предотвращающего чрезмерный разряд. Однако, следует помнить, что в родных АКБ бесперебойников используется гелевый электролит, а в автомобильных батареях – жидкий. Поэтому режимы зарядки у них различаются. Токи, пропускаемые сквозь гель, не подходят для жидкого электролита. Таким образом, источник бесперебойного питания будет регулярно не до конца заряжать автомобильный аккумулятор, и он быстро выйдет из строя. Во избежание подобных ситуаций, у инвертора 12 в 220 на основе ИБП в комплекте должно быть отдельное зарядное устройство для АКБ. Его также возможно сделать самостоятельно.

Мощность аккумуляторной батареи выбирается в соответствии с основными целями и задачами преобразователя напряжения. Этот показатель рассчитывается как мощность, отдаваемая потребителям, разделенная на КПД инвертора. В любом случае следует не допускать полной разрядки аккумулятора, устанавливать для этой цели специальные ограничители работы или контроллеры. При отсутствии этих приборов, конструкция инвертора должна соответствовать возможностям имеющейся батареи.
В среднем кислотные аккумуляторы могут работать без заметной потери своего ресурса в течение 2 часов при токе 12 А и мощности 60 А/ч, 24 А – 120 А/ч, 42 А – 210 А/ч. Учитывая имеющийся КПД преобразования допустимая долговременная мощность нагрузки будет соответственно 120, 230 и 400 Вт. На короткое время может быть подключена повышенная нагрузка, тогда мощность возрастает примерно в 2,5 раза. Однако, после такой интенсивной работы, батарея должна отдыхать как минимум 20 минут.
Таким образом, правильно рассчитанный самодельный инвертор и соответствующий аккумулятор нужной мощности непременно дадут желаемые результаты. Для постоянной работы эти устройства не годятся, но вполне способны решить проблему энергоснабжения нужных потребителей в течение достаточно продолжительного периода времени.

Инвертор с 24 в 220 вольт
Расчет времени работы инвертора от аккумулятора

Что такое инвертор напряжения

Гибридный инвертор

Трехфазный инвертор

Автомобильный инвертор с 12 на 220
Трансформатор: подберём или сами
Для сборки инвертора нам не хватает всего одного элемента схемы, выполняющего трансформацию низкого напряжения в высокое. Вы можете использовать трансформаторы из блоков питания персональных компьютеров и старых ИБП, их обмотки как раз рассчитаны на трансформацию 12/24–250 В и обратно, остаётся лишь правильно определить выводы.

И всё же лучше намотать трансформатор своими руками, благо что ферритовые кольца дают возможность сделать это самому и с любыми параметрами. Феррит обладает отличной электромагнитной проводимостью, а значит, потери при трансформации будут минимальными даже если провод намотан вручную и не плотно. К тому же вы легко рассчитаете необходимое количество витков и толщину провода по имеющимся в сети калькуляторам.

Перед намоткой кольцо сердечника нужно подготовить — снять надфилем острые кромки и плотно обмотать изолятором — стеклотканью, пропитанной эпоксидным клеем. Далее следует намотка первичной обмотки из толстого медного провода расчётного сечения. После набора нужного количества витков их необходимо равномерно распределить по поверхности кольца с равным интервалом. Выводы обмотки соединяются согласно схеме и изолируются термоусадкой.

Первичная обмотка покрывается двумя слоями лавсановой изоленты, затем наматывается высоковольтная вторичная обмотка и ещё один слой изоляции. Важный момент — мотать «вторичку» нужно в обратном направлении, иначе трансформатор работать не будет. В завершение к одному из отводов нужно припаять в разрыв полупроводниковый термопредохранитель, ток и температура срабатывания которого определяются параметрами провода вторичной обмотки (корпус предохранителя нужно плотно примотать к трансформатору). Сверху трансформатор обматывается двумя слоями виниловой изоляции без клейкой основы, конец закрепляется стяжкой или цианакрилатным клеем.

Обзор производителей
Что такое инвертор, он же преобразователь напряжения с 12 на 220 Вольт?
Простые схемы преобразователей, принципы работы, виды инверторов по формам выходного напряжения.
Инвертор (в узком электротехническом понимании этого слова) – это устройство для преобразования постоянного тока в переменное с изменением величины действующего значения напряжения. В ещё более узком – преобразователь постоянного напряжения (12, 24 или 48 В) в переменное 220 В. И наконец, в радикально узком понимании – штуковина, позволяющая запитать от автомобильного аккумулятора различные бытовые приборы, рассчитанные на сетевое питание, а короче – весьма полезный и удобный в хозяйстве прибамбас!
По форме выходного напряжения инверторы подразделяются на следующие виды:

Постоянное выпрямленное напряжение 220 В или переменное импульсное напряжение высокой частоты (десятки килогерц). Используются такие преобразователи крайне редко, т. к. непригодны для многих источников потребления, мало того, для некоторых могут представлять серьёзную опасность и угрозу полного кирдыка.
Меандр 50 Гц. Используются также редко, так как выходное напряжение содержит большое количество высокочастотных составляющих. Пригодны для питания телефонных зарядок, большинства импульсных источников питания, ламп накаливания, люминесцентных и светодиодных ламп. Малопригодны для приборов с силовыми трансформаторами на железе и электромоторами переменного тока.
Модифицированное синусоидальное напряжение 50Гц. От инверторов с модифицированной синусоидой работает практически всё, но менее эффективно, чем с чистой синусоидой. Некоторые приборы могут больше греться, сильнее гудеть и работать с пониженной мощностью. Нежелательны для работы с электродвигателями и компрессорами, а так же чувствительной радиоаппаратурой с 50-герцовыми трансформаторами.





































