Схемы лабораторных генераторов
Самодельный блок питания – это регулируемый стабилизированный источник постоянного тока и напряжения. Основной его задачей является поддержание в широком диапазоне без погрешностей указанного напряжения и тока.

По схемопостроению лабораторный источник питания бывает двух типов.
Линейные лабораторные генераторы питания из китайских модулей часто используются нашими мастерами. Состоят из сетевого трансформатора больших габаритов.

Со вторичной обмотки снимается напряжение, затем оно выпрямляется и делается стабильным посредством линейного преобразователя. Из минусов: низкий КПД, большие габариты, значительный вес.

Импульсные источники питания работают по несколько иному принципу. Они не содержат сетевого трансформатора. В них вольтаж сети выпрямляется и уже стабильным подается на входную клемму преобразователя высокой частоты.

Здесь он трансформируется в линейный тип напряжения, а затем выпрямляется и подается на вход линейного стабилизатора. КПД импульсного источника имеет более высокое значение по сравнению с линейным.

Импульсный БП на tl494
Принцип, по которому работает схема регулируемого блока питания импульсного типа БП tl494, прост. Управляющий импульс можно обрывать на любом временном промежутке.

До начала следующего такта он не появится, то есть можно ограничить ток при каждом последующем такте преобразования.

Подачей напряжения с источника питания проверяется работоспособность шим-контроллера, частота преобразования, наличие управляющих импульсов на обоих выходах. Если все в порядке, то подключается второй источник питания, который будет имитировать сетевой вольтаж.
На п210 транзисторе
У большинства радиолюбителей сохранились транзисторы п210. Поскольку в наше время широко используются более современные приборы, имеющие усовершенствованные характеристики частот и коэффициент усиления, их применение стало ограниченным.

Схема с использованием транзистора п210 тоже довольно проста. Однако следует учесть, что данный транзистор подключается в отрицательное плечо. Также для согласованной работы всех компонентов цепи необходимо использовать понижающие трансформаторы. Они более совместимы по току и напряжению.
На lm317
Микросхема lm317 – достойный стабилизатор вольтажа. Заявленная пульсация напряжения на ее выходе составляет 0,1%. К тому же данная микросхема может обеспечить на выходе ток 1,5 А.

Поэтому позволяет собрать блок питания с линейным стабилизатором напряжения и регулировкой силы тока.

Микросхема надежно защищена от перегрева и короткого замыкания, может выдерживать температуры до 125ºС. lm317 дает ток до 1,5А. Чтобы сделать ее мощнее, применяется дополнительный внешний транзистор.
На lt1083
Блок питания, имеющий в своем составе lt1083, рассчитан на хорошие показатели силы тока при малом напряжении.

Поэтому во многих вариантах схем с данной lt1083 не требуется наличие внешнего дополнительного транзистора. Устройство является положительным регулируемым стабилизатором с низким падением напряжения.

Чтобы его использовать в лабораторном блоке питания, рекомендуется впаять многооборотный резистор. Так можно будет регулировать параметры вручную.
Регулировка напряжения и тока
Многофункционального метода управления амперажем и вольтажом еще не найдено – по причине конструктивной особенности устройства и схемы блока энергии с регулированием. Иногда это можно сделать, меняя местами компоненты обратной связи или сменой опорного вольтажа в сети.

Данные эффективные корректировки выполняются управляющими системами, которые для удобства размещены на лицевой панели БП.

Самая распространенная схема блока питания с регулировкой напряжения и тока выполнена на двух транзисторах: силовом и усилителе. Она позволяет плавно регулировать напряжение в режиме холостого хода.

Фото блоков питания своими руками







































Также рекомендуем просмотреть:
- Вентилятор своими руками
- Прикормка своими руками
- Откатные ворота своими руками
- Ремонт компьютера своими руками
- Станок по дереву своими руками
- Столешница своими руками
- Брусья своими руками
- Лампа своими руками
- Котел своими руками
- Установка кондиционера своими руками
- Отопление своими руками
- Фильтр для воды своими руками
- Как сделать нож своими руками
- Усилитель сигнала своими руками
- Ремонт телевизора своими руками
- Зарядное для аккумулятора своими руками
- Точечная сварка своими руками
- Дымогенератор своими руками
- Металлоискатель своими руками
- Ремонт стиральных машин своими руками
- Ремонт холодильника своими руками
- Антенна своими руками
- Ремонт велосипеда своими руками
- Сварочный аппарат своими руками
- Холодная ковка своими руками
- Трубогиб своими руками
- Дымоход своими руками
- Заземление своими руками
- Стеллаж своими руками
- Светильник своими руками
- Жалюзи своими руками
- Светодиодная лента своими руками
- Нивелир своими руками
- Замена ремня ГРМ своими руками
- Лодка своими руками
- Как сделать насос своими руками
- Компрессор своими руками
- Усилитель звука своими руками
- Аквариум своими руками
- Сверлильный станок своими руками
Виды и принцип работы
Выполнен блок питания (БП) самостоятельно или приобретён серийный экземпляр, требования, предъявляемые к нему неизменные, а именно: высокий коэффициент полезного действия (КПД), малый размер, высокая стабильность выходного сигнала, отсутствие электропомех, а также высокая надёжность.
Основная классификация источников питания осуществляется по режиму работы, он бывает линейным и инверторным. Соответственно Б. П. разделяются:
- на аналоговые (линейные);
- на цифровые (инверторные).
Из важных параметров БП выделяют:
- Тип выходного сигнала. В результате преобразования, напряжение на выходе может быть переменной или постоянной величины.
- Мощность. Характеризуется током, которое выдаёт устройство без ухудшения характеристик выходного напряжения. Единица измерения ватт.
- Коэффициент полезного действия. Показывает эффективность работы прибора, т. е. отношение преобразованной энергии к переданной. Чем показатель больше, тем менее греется устройство при работе.
- Защита от перегрузок. Способность устройства реагировать на возникновение нештатных ситуаций в питаемых им устройствах.
- Система охлаждения. По виду охлаждения разделяются на пассивные и активные. К пассивному виду относятся радиаторы или естественное охлаждение, к активному, нагнетатели воздуха или водяное охлаждение.
Устройство и принцип работы блока питания
Стремление получить как можно компактнее готовое устройство примело к появлению различных микросхем, внутри которых находятся сотни, тысячи и миллионы отдельных электронных элементов. Поэтому практически любой электронный прибор содержит микросхему, стандартная величина питания которой 3,3 В или 5 В. Вспомогательные элементы могут питаться от 9 В до 12 В постоянного тока. Однако мы хорошо знаем, что розетке переменное напряжение 220 В частотою 50 Гц. Если его подать непосредственно на микросхему или какой-либо другой низковольтный элемент, то они мгновенно выйдут из строя.
Отсюда становится понятным, что главная задача сетевого блока питания (БП) состоит в снижении величины напряжения до приемлемого уровня, а также преобразование (выпрямление) его из переменного в постоянное. Кроме того, его уровень должен оставаться постоянным независимо от колебаний входного (в розетке). Иначе устройство будет работать нестабильно. Следовательно, еще одна важнейшая функция БП – это стабилизация уровня напряжения.
В целом структура блока питания состоит из трансформатора, выпрямителя, фильтра и стабилизатора.
Помимо основных узлов еще используется ряд вспомогательных, например, индикаторные светодиоды, которые сигнализируют о наличие подведенного напряжения. А если в БП предусмотрена его регулировка, то естественно там будет вольтметр, а возможно еще и амперметр.
Между 1 ножкой ШИМ и выходом плюс, припаиваем резистор
Данный резистор будет ограничивать напряжение выдаваемое БП. Этот резистор и R60 образует делитель напряжения, который будет делить выходное напряжение и подавать его на 1 ножку.
Входы ОУ(ШИМ) на 1-й и 2-й ножках у нас служат для задачи выходного напряжения.
На 2-ю ножку приходит задача по выходному напряжению БП, поскольку на вторую ножку максимально может прийти 5 вольт (vref) то обратное напряжение должно приходить на 1-ю ножку тоже не больше 5 вольт. Для этого нам и нужен делитель напряжения из 2х резисторов, R60 и тот что мы установим с выхода БП на 1 ногу.

Как это работает: допустим переменным резистором выставили на вторую ногу ШИМ 2,5 Вольта, тогда ШИМ будет выдавать такие импульсы (повышать выходное напряжение с выхода БП) пока на 1 ногу ОУ не придёт 2,5 (вольта). Допустим если этого резистора не будет, блок питания выйдет на максимальное напряжение, потому как нет обратной связи с выхода БП. Номинал резистора 18,5 кОм.
Между 1 ножкой ШИМ и выходом плюс, припаиваем резистор
Импульсный блок питания
Высоковольтная цепь
Трансформатор я решил просто приклеить к матовому дну корпуса на сильно разогретый термоклей: эксплуатация этого блока планировалась исключительно в горизонтальном положении, поэтому “уплывать” в случае разогрева ему просто некуда, хотя, конечно, можно было использовать и какой-нибудь другой клей. В итоге высоковольтная часть после всей коммутации и вклеивания выглядит вот так:

Да, в плане защиты, из-за отстутствия варистора, я выбрал вариант со стабилитронами, т.к. их всё равно валяется куча и мне чёт кажется, что хрен я их всех заюзаю когда-нибудь. Надо, в общем, тратить! Поэтому варистора на фото выше вы не видите, зато присутствует родное ферритовое кольцо на проводах и два небольших фильтрующих кондёра, подключенных между силовыми проводами и “землёй”. Корпус устройства, естественно, заземлён, и в случае, если фазу пробьёт на корпус – моментально сгорит предохранитель, то есть можно быть уверенным, что от корпуса вас не шандарахнет. Естественно, крайне рекомендовано наличие в щитке работающего УЗО, а не простых автоматических пакетников, т.к. именно УЗО защищает человека от смертельных ударов током.
Как собрать лабораторный блок из китайских модулей
На торговых площадках в интернете можно приобрести готовые китайские модули, на основе которых можно построить неплохой лабораторный источник питания.
ЛБП строится по структуре линейного источника, но составляющие имеют совершенно другой принцип работы. Так, вместо обмоточного трансформатора можно применить плату WX-DC2416 36V-5, которая при питании от сети 220 вольт переменного тока на выходе выдает 36 вольт постоянного при токе до 5 А.
Плата импульсного преобразователя 220VAC/26VDC.
В качестве стабилизатора можно применить плату на базе микросхемы LM2596. В продаже имеется несколько вариантов таких плат, удобнее всего использовать модуль с готовым техническим решением по регулировке максимального тока. Отличить такой модуль можно по наличию трех (а не одного) подстроечных резисторов на плате.
Плата на базе LM2596 с регулировкой максимального тока, расположение выводов и потенциометров.
При подаче на вход 35 вольт путем регулировки на выходе можно получить 1,5..30 вольт постоянного напряжения. Производитель декларирует наибольший ток в 3 ампера, но на практике уже при токах, превышающих 1 А микросхема начинает греться. Для отдачи максимальной мощности нужен дополнительный радиатор достаточной площади. Есть сведения, что микросхема комфортно работает и при нагрузке до 4 А при условии организации принудительного обдува теплоотвода.
Для оперативной регулировки надо выпаять два крайних подстроечных резистора и заменить их потенциометрами, которые надо вывести на переднюю панель блока питания. Чтобы получился полноценный блок питания надо добавить еще прибор для измерения тока и напряжения. Его также можно приобрести через интернет. Удобнее применять измеритель в едином блоке, чем два прибора отдельно.
Цифровой блок вольтметр-амперметр.
Осталось только добавить тумблер питания, клеммник для подключения потребителя, связать модули в единую систему и поместить в корпус. По габаритам неплохо подойдет корпус от неисправного компьютерного блока питания.
Соединение китайских модулей в БП.
Некоторые пользователи жалуются, что выходное напряжение грязновато. Это не удивительно, ведь блок питания импульсный. Если это не устраивает владельца БП, можно попробовать исправить проблему установкой дополнительных конденсаторов (показаны на схеме). Емкость подбирается экспериментально, но не менее 1000 мкФ.
Для наглядности рекомендуем к просмотру серию тематических видеороликов.
Лабораторный источник питания при самостоятельном изготовлении обходится совсем недорого. Многие комплектующие могут быть извлечены из куч радиохлама, имеющегося у каждого любителя электронных самоделок. Но служить ЛБП будет долго и принесет большую пользу.
Важно
Особое внимание следует уделить выбору трансформатора. Он должен быть достаточной мощности
Я использую всё тот же ТПП-320-220-50, который я использовал и в зарядном устройстве , подобрав выходное напряжение на выходе выпрямителя VD1, равным 30 вольтам, путём выбора определённых обмоток. Не смотря на использование мощных транзисторов, при эксплуатации блока питания необходимо помнить, что нагрузочные способности любых блоков питания ограничены суммарной рассеиваемой мощностью выходных транзисторов. В данном случае, это — 250 ватт (по справочнику). Силовые транзисторы будут сильно греться и могут выйти из строя от падения на их переходах отдаваемого трансформатором напряжения. Так, при выходном напряжении 2,5 В и токе нагрузки 9 А, рассеиваемая на транзисторах мощность будет равна (30 – 2,5) * 9 = 247,5 Ватт. Эта работа «на пределе» приведёт к быстрому выходу транзисторов из строя от перегрева. Поэтому транзисторы необходимо установить на радиаторы достаточного размера. Я использовал в качестве радиаторов алюминиевый корпус своего блока, установив транзисторы через слюдяные прокладки.
В качестве выпрямителя VD1, как и в зарядном устройстве , я использовал силовой выпрямительный мост типа КЦ419 (импортный аналог – МВ5010), как результат – не нужна изоляция, компактность и запас по току до 25 ампер (МВ5010 – до 16А). Он также прикручивается непосредственно на корпус.
При сборке конструкции обязательно учтите тот факт, что ушко крепления микросхемы соединено с входным выводом микросхемного стабилизатора. Поскольку её выходные токи не превышают 0,2 А, то можете её даже не прикручивать на радиатор, но лучший вариант, если вы прикрутите её через диэлектрическую прокладку на радиатор, на котором стоят выходные транзисторы. Таким образом, Вы сможете использовать тепловую защиту, встроенную в микросхему. Если установить транзисторы и микросхему на отдельный изолированный теплоотвод, то никаких изолирующих прокладок не потребуется.
Для контроля тока использован миллиамперметр, резистор R3 подбирают таким, чтобы при подаче напряжения в 1 вольт, было отклонение стрелки прибора на максимум шкалы (на значение = 10). Вольтметр использован заводской, на 25 вольт, без дополнительных добавочных резисторов.
Большинство радиоэлементов блока питания размещено на радиоплате(печатной плате) размерами 130 х 75 мм, изготовленной из одностороннего фольгированного текстолита. Размещение элементов приводится на рисунке ниже. Микросхема D1 установлена со стороны печатных проводников, под её ушко просверлено большое отверстие в плате (чтобы можно было прикрутить микросхему к металлическому корпусу винтом).
Правильно собранная конструкция начинает работать сразу. Настройке подлежит только установка уровня срабатывания защиты по току нагрузки. Если не установите, то блок всё равно будет выдавать требуемое Вам напряжение, но без защиты. В крайнем случае – самое правое положение ползунка резистора R4 соответствует защите при токе около 6 Ампер
Обратите внимание, что при включении блока с выставленным на выходе выходным напряжением отличным от нуля, сразу срабатывает защита. Это нормальная работа, связана с тем, что на выходе блока питания стоит конденсатор С5 достаточно большой ёмкости
Для работы блока необходимо нажать кнопку сброса аварии. Впрочем, можете уменьшить номинал конденсатора на целый порядок, но это увеличит чувствительность схемы защиты к резким импульсным изменениям нагрузки, и на больших токах увеличит коэффициент пульсаций.
Как собрать блок питания с регулировкой тока и напряжения
Электронщики, друзья мои! Не могу не поделиться с вами своим любимым инструментом — регулируемым блоком питания. Если вы только начинаете заниматься электроникой — то это основное устройство, которое должно быть в вашем арсенале.
Для сборки БП вам понадобится трансформатор, выпрямительный модуль, регулятор напряжения и конденсаторы. Ничего особенного, все компоненты можно приобрести в интернет магазинах или на рынке. Главное — правильно выбрать и связать между собой.
Но что самое главное — регулируемый блок питания помогает поддерживать стабильное напряжение и ток, что в свою очередь гарантирует безопасную и точную работу вашего электронного устройства.

Характеристики самодельного блока питания впечатляют своей эффективностью и мощностью. На его основе используется готовая сборка с Алиэкспресс, обладающая следующими параметрами: максимальная мощность до 300 Вт, диапазон входных напряжений от 5 до 40 В и выходное напряжение от 1,2 до 35 В (с возможностью плавной регулировки). Также блок питания имеет регулируемый диапазон постоянного тока от 0,2 до 9 А.
Однако, для управления выходным напряжением и током в блоке установлены два подстроечных резистора, которые нужно заменить на современные многооборотные потенциометры. Несмотря на это, изготовление самодельного БП доступно и не требует больших затрат на дополнительные детали.
Их список:
понижающий преобразователь XL4016;
цифровой вольтметр – амперметр;
два потенциометра на 10 кОм;
кнопка включения питания;
два разъёма «крокодил»;
штекер 3,5 мм;
две декоративные ручки для потенциометров;
два гнезда 3,5 мм.

Начинаем паять схему
Начнем изготовление блока-приставки для регулировки тока и напряжения. В первую очередь, необходимо извлечь подстроечные резисторы с платы преобразователя. Вместо них будут установлены переменные резисторы на проводах, которые после монтажа панели прибора позволят производить нужные регулировки.



Этот прибор может похвастаться еще одним удобным свойством – индикаторный светодиод, который легко заметить на передней панели. Он может гореть в двух цветах – синем и зеленом, чтобы показать, что прибор работает в нормальном режиме. Но если происходит перегрузка, то светодиод моментально меняет цвет на красный – так функционал прибора становится еще более практичным. Это полезная индикация, которая поможет быстро определить, что происходит с прибором.



Блок питания для электроники собирают мастера часто из пластиковых корпусов, которые легко самостоятельно создать. Для этого в лицевой панели делают отверстия для индикатора и регулировочных резисторов, а также гнездо для выходного напряжения. В задней панели размещены гнездо входного напряжения и выключатель питания. Корпуса скрепляются клеем на основе цианоакрилата, который надежно держит пластиковые панели вместе. Чтобы избежать перегрева, мастера сверлят в корпусе вентиляционные отверстия, которых должно быть как можно больше.

Все части ручного блока питания располагаются в корпусе и соединяются по необходимости, последующий монтаж электронной схемы осуществляется, затем цифровой дисплей подсоединяется к передней панели. Когда всё готово, вам остается только закрыть верхнюю крышку и затем произвести распайку всех выходных разъемов и проводов. После этого вы можете отложить паяльник и наслаждаться работой своего нового блока питания.



Для правильного функционирования понижающего преобразователя необходимо подключить источник питания
Важно отметить, что данный модуль не повышает напряжение, поэтому максимальное выходное напряжение зависит от выбранного первичного блока. В качестве источника питания можно использовать старый ноутбучный блок на 24 В
Таким образом, самодельный блок питания не будет иметь выходное напряжение выше этой величины.


В целях обеспечения бесперебойной работы прибора, внешнее питание должно быть подключено и протестировано на различных режимах и с различными уровнями нагрузок. Если текущий ток превышает установленный предел, то автоматически срабатывает режим ограничения по току, и на приборе загорается красный светодиод, сигнализирующий об этом.


Данный блок можно использовать также для питания микродвигателей электроинструмента или зарядки батарей. Прекрасно работает!


Поиск неисправностей
Первым делом прозванивается сетевой шнур. И только потом, если он в порядке, разбирают электрический адаптер. Диагностику начинают с осмотра платы. Вышедшие из строя радиодетали зачастую распознаются по внешнему виду. Конденсаторы — вздуты либо вскрыты в верхней части, возможно вытекание жидкости из корпуса. Перегоревшие резисторы и диоды могут почернеть.
Также осматривают места пайки, особенно контакты первичной катушки импульсного трансформатора. Если визуально повреждение не обнаруживается, включают блок в сеть и последовательно проверяют наличие напряжения в разных частях схемы, двигаясь от предохранителя к низковольтному выпрямителю.
Сторона первого определяется по подходящему к ней сетевому шнуру, тогда как от второго идут соединительные провода к аппаратуре.
Токоведущие части включенного в сеть блока находятся под высоким напряжением
Работы ведут с предельной осторожностью, соблюдая правила техники безопасности. Если, например, после предохранителя напряжение обнаруживается, а после входного выпрямителя — нет, значит последний неисправен. Его диоды выпаивают и прозванивают мультиметром
Его диоды выпаивают и прозванивают мультиметром.
Найдя дефектный, не ограничиваются его заменой, а сначала проверяют все остальные. Если какой-то из них также поврежден, и его оставить без замены, то новая радиодеталь при включении БП может сгореть. Конденсатор удобно проверять при помощи специальной функции мультиметра (имеется не у всех). При ее отсутствии применяют другие способы.
Например, включают прибор в режиме измерения сопротивления, касаются щупами выводов конденсатора и засекают время до полной зарядки (показания на экране вырастут до «бесконечности»).
Затем сравнивают результат с аналогичным показателем зарядки заведомо исправного такого же конденсатора. Если в высоковольтной части БП напряжение имеется, но на выходе его нет — причину неисправности ищут в низковольтном выпрямителе или его LC-фильтре.
Конденсаторы и диоды проверяют по описанной схеме, а дроссель LC-фильтра прозванивают.
В некоторых мультиметрах имеется и функция определения параметров транзистора.
. спустя год.
Просматривая даташит на микросхему KA7500 (аналог TL-494) я обнаружил другое, более простое решение стабилизации тока БП. Авторы предлагают использовать второй компаратор (выв.15,16). С учётом того, что изначально этот компаратор смещён на 80 мВ, получается очень удобное решение. Мною оно повторено дважды. В приводимой схеме выходное напряжение 18 вольт, ток 5 ампер для питания схемы подогрева собачей будки. Для зарядки аккумуляторов естественно, можно использовать блок без перемотки, но всё-таки лучше перемотать. И провод желательно взять по толще, и виточков добавить.
При расчёте количества витков вторичной обмотки желательно, что бы на ХХ напряжение на выходе моста было больше стабилизированного примерно в 2 раза. Это обеспечит оптимальный ШИМ и, соответственно, надёжную стабилизацию.
Странно, но оно работает. А вообще-то не должно. Не должно потому, что смещение 80 мВольт в каком-то даташите указано, а в каком-то нет. И вообще это смещение маловато для стабильной работы.Поэтому я промакетировал подобную ОС на “спицах” и вот что получилось.
Для удобства макетирования я выбрал компаратор LM311. На 16-ую ногу (по TL-494) подал опорное напряжение 1 вольт. Вот теперь всё красиво. Компаратор срабатывает на 6,1 Ампера. Красный луч-выход компаратора, а зелёный-ток через нагрузку (R3). Да и резистор 0,15 Ом сделать легче и греться будет меньше, чем 0,3.Тогда схема чуток меняется.
Перемотка трансформаторов (перемотал 5 штук) ни разу не вызвала у меня проблемм. Просто нагреваю в шкафу до 150 – 200 градусов и в перчатках аккуратненько расшатываю.
Особенности сетевых шуруповертов
Можно трансформировать аппарат в сетевой прибор и по другой методике, основанной на производстве передвижной станции для подпитки шуруповерта. К агрегату подключают эластичный провод, к одному из концов которого прикреплена вилка. Хотя, чтобы эксплуатировать такую станцию, потребуется соорудить специальный блок питания или подключить готовый трансформатор с выпрямителем.
Важно! Не забудьте проследить, чтобы характеристики трансформатора совпадали с параметрами инструмента.

Если вы в этом деле новичок, то, скорее всего, выполнить трансформирование катушки своими руками вам будет сложно. Не обладая важными навыками, вы можете ошибиться с числом витков, подбором диаметра проволоки, потому лучше доверить такую работу специалисту или хотя бы человеку, разбирающемуся в теме.
90% техники продается с уже встроенным трансформатором. Все, что потребуется сделать – подобрать оптимальный вариант и сконструировать под него выпрямитель. Чтобы выполнить пайку выпрямительного моста, применяют полупроводниковые диоды, подобранные строго по параметрам инструмента.
Эксперты рекомендуют следовать определенным правилам всем, кто решился на реконструкцию шуруповерта и конструирование блока питания 12В для шуруповерта своими руками. Инструкция по модернизации инструмента включает такие советы:
- Сетевой шуруповерт можно эксплуатировать сколько угодно и не беспокоиться о том, что батарея разрядится. Однако такому инструменту необходим отдых. Потому делайте пятиминутные перерывы во избежание перегрева или перегрузки инструмента.
- Работая с шуруповертом, не забывайте крепить провод в области локтя. Так эксплуатировать прибор будет удобнее, а шнур не будет мешать при ввинчивании шурупов.
- Проводите систематическую очистку блока питания шуруповерта от скоплений пыли и грязевых отложений.
- Новый аккумулятор предусмотрен заземлением.
- Не применяйте для подключения к сети больше одного удлинителя.
- Такой прибор не рекомендуется для использования в высотных работах (от двух метров).
Теперь вы знаете, какой блок питания нужен для шуруповерта 12В, и какие материалы использовать для того, чтобы сделать такую конструкцию самостоятельно в домашних условиях. Нет необходимости заменять старый шуруповерт на новый. Радикальное решение стоит принимать, только если агрегат полностью вышел из строя, а «сдохший» аккумулятор – не проблема для умельца. Достаточно лишь иметь понятие о радиотехнике и вооружиться паяльником. Тогда и справиться с поставленной задачей будет проще.
Чем отличается от трансформаторного блока питания
Схемы блоков питания
Схемы блоков питания
Напряжение лабораторного БП располагается в интервале от 0 до 35 вольт. Для этой цели подходят схемы, по которым можно собрать следующие БП:
- однополярный;
- двуполярный;
- лабораторный импульсный.
Конструкции подобных устройств обычно собраны либо на обычных трансформаторах напряжения (ТН), либо на импульсных трансформаторах (ИТ).
Внимание! Отличие ИТ от ТН в том, что на обмотки ТН подается синусоидальное переменное напряжение, а на обмотки ИТ приходят однополярные импульсы. Схема включения обоих абсолютно идентична
Простой лабораторный
Однополярный БП с возможностью регулировать выходное напряжение можно собрать по схеме, в которую входят:
- понижающий трансформатор Tr ( 220/12…30 В);
- диодный мост Dr для выпрямления пониженного переменного напряжения;
- электролитический конденсатор С1 (4700 мкФ*50В) для сглаживания пульсации переменной составляющей;
- потенциометр для регулировки выходного напряжения Р1 5 кОм;
- сопротивления R1, R2, R3 номиналом 1кОм, 5,1 кОм и 10 кОм, соответственно;
- два транзистора: Т1 КТ815 и Т2 КТ805, которые желательно установить на теплоотводы;
- для контроля напряжения на выходе устанавливают цифровой вольтамперметр, с интервалом измерений от 1,5 до 30 В.
В коллекторную цепь транзистора Т2 включены: С2 10 мкф * 50 В и диод Д1.
К сведению. Диод устанавливают для защиты С2 от переполюсовки при подключении к аккумуляторам для подзарядки. Если такая процедура не предусмотрена, можно заменить его перемычкой. Все диоды должны выдерживать ток не менее 3 А.
Двухполярный источник питания
Для питания усилителей низкой частоты (УНЧ), имеющих два “плеча” усиления возникает необходимость в применении двухполярного БП.
Важно! Если монтировать лабораторный БП, стоит остановить внимание именно на аналогичной схеме. Источник питания должен поддерживать любые форматы выдаваемого постоянного напряжения
Для такой схемы допустимо применять трансформатор с двумя обмотками на 28 В и одной на 12 В. Первые две – для усилителя, третья – для питания охлаждающего вентилятора. Если таковой не окажется, то достаточно двух обмоток равного напряжения.
Для регулировки выходного тока применены наборы резисторов R6-R9, подключаемые с помощью сдвоенного галетного переключателя (5 положений). Резисторы подбирают такой мощности, чтобы они выдерживали ток более 3 А.
Переменный резистор R нужно брать сдвоенный номиналом 4.7 Ом. Так проще осуществлять регулировку по обоим плечам. Стабилитроны VD1 Д814 соединены последовательно для получения 28 В (14+14).
Для диодного моста можно взять диоды подходящей мощности, рассчитанные на ток до 8 А. Допустимо устанавливать диодную сборку типа KBU 808 или аналогичную. Транзисторы КТ818 и КТ819 необходимо установить на радиаторы.
Подбираемые транзисторы должны иметь коэффициент усиления от 90 до 340. БП после сборки не требует специальной наладки.
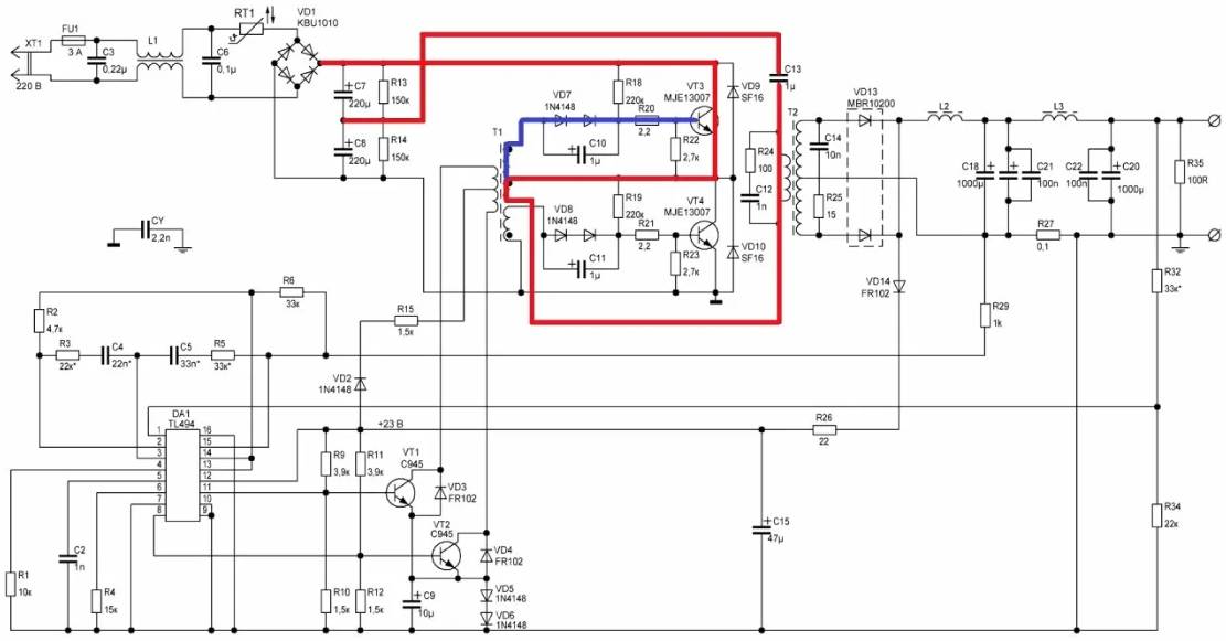
Лабораторный импульсный бп
Отличительной чертой ИПБ является рабочая частота, которая в сто раз выше частоты сети. Это дает возможность получить большее напряжение при меньшем количестве витков обмотки.
Информация. Чтобы получить 12 В на выходе ИПБ с током 1 А для сетевого трансформатора достаточно 5 витков при сечении провода 0,6-0,7 мм.
Простой полярный ИП можно собрать, используя импульсные трансформаторы от компьютерного БП.
Данный источник питания собран на микросхеме TL494.
Важно! Для управления Т3 и Т4 используется схема, в которую входит управляющий Тr2. Это связано с тем, что встроенные ключевые элементы микросхемы не имеют достаточной мощности
Трансформатор Тr1 (управляющий) берут от компьютерного БП, он «раскачивается» при помощи транзисторов Т1 и Т2.
Особенности сборки схемы:
- для минимизации потерь при выпрямлении используют диоды Шоттки;
- ESR электролитов в фильтрах на выходе должен быть как можно ниже;
- дроссель L6 от старых БП применяют без изменения обмоток;
- дроссель L5 перематывают, намотав на ферритовое кольцо медный провод диаметром 1,5 мм, набрав 50 витков;
- Т3, Т4 и D15 крепят на радиаторы, предварительно отформатировав выводы;
- для питания микросхемы, управления током и напряжением применяют отдельную схему на Tr3 BV EI 382 1189.
Вторичная обмотка выдает 12 В, которые выпрямляются и сглаживаются при помощи конденсатора. Микросхема линейного стабилизатора 7805 стабилизирует его до 5 В для питания схемы индикации.
Внимание! Допустимо использовать в этом БП любую схему вольтамперметра. В таком случае микросхема для стабилизации 5 В не понадобится



































