Как сделать аппарат живой и мёртвой воды
Прибор работает от сети переменного тока 220В. Непосредственно для приготовления воды нужен постоянный ток. Поэтому, в цепи питания одного из электродов установлен мощный диод. Два электрода из нержавеющей стали закреплены на изолирующей основе из органического стекла.

Длина электродов разная – для удобства во время эксплуатации. На коротком будет мёртвая вода, на длинном – живая.
Для выпрямления тока, используется диод рассчитанный на ток 10А и напряжение не менее 250В. В данной схеме, можно использовать советские диоды серии (Д245 – Д247).

Для безопасности, стоит предусмотреть защитный кожух для верхней части прибора, т.к. все элементы в процессе работы, будут под опасным напряжением сети 220В!
Для приготовления воды, можно использовать банку, ёмкостью 2 или 3 литра. Наливаете воду в банку, процентов на 70-80. Оставьте место для воды, которую вытеснит наполненный мешочек.

Теперь наливаете воду в мешочек и погружаете его в банку. Непокрытый водой мешочек должен выступать над уровнем воды на 1-2 см – чтобы воды не смешивались.

Погружаете в банку аппарат. Длинный электрод в банке, а короткий в мешочке. Включаете прибор в сеть.
Внимание! Меры безопасности!
С момента включения прибора в сеть 220В, НЕЛЬЗЯ прикасаться к диоду, электродам, воде и прочим элементам, которые могут проводить электрический ток. Прикосновение чревато поражением электрическим током.
Рядом не должны находиться дети, животные… Нельзя отвлекаться, чтобы не оставить прибор без присмотра!

Продолжительность приготовления зависит от жёсткости воды. Признаком того, что вода готова, является начало активного бурления воды вокруг электродов (особенно в мешочке).

Отключите прибор из сети. И только после этого! Извлеките аппарат из банки и тут же доставайте мешочек. Воду из мешочка перелейте в приготовленную ёмкость.
Мешочек и аппарат просушите и уберите в недоступное для детей место.
Чтобы вычислить оптимальное время приготовления живой и мёртвой воды, я предложу вам следующую методику:
Приготовьте воду за 1,5 минуты. Посмотрите на цвет готовой мёртвой воды. Она должна быть жёлтого цвета (как на фото ниже), может быть слегка коричневого. Если всё так и есть – обе воды готовы.

Если мёртвая вода слабо жёлтого цвета – залейте новую воду и повторите весь процесс снова, но теперь держите 3 минуты. Если мёртвая вода не стала жёлтой, повторите процесс, увеличив время до 5 минут. В моей практике был случай, когда для приготовления воды, нужно было держать аппарат включенным 9 минут!
Детали самодельного ионизатора воды
Создателю ионизатора воды потребуется два пластиковых контейнера ёмкостью 5 литров каждый. Двумя такими контейнерами фактически обеспечиваются отдельные камеры для рабочих электродов.
Титановые электроды, конечно, лучший вариант для такого случая. Тем не менее, алюминиевые или медные электроды зачастую применяются компаниями-производителями ионизаторов воды.
Соответственно, для самодельной конструкции такой вариант тоже подойдёт. Также понадобится:
- труба ПВХ диаметром 50 мм,
- небольшой кусочек замши,
- несколько зажимов типа «крокодил»,
- электрический провод,
- система питания 12 (24) вольт,
- два медных (титановых или алюминиевых) электрода.
Сборка ионизатора воды своими руками
Пошаговую процедуру сборки ионизатора воды своими руками можно описать следующей последовательностью действий:
- На каждом из двух пластиковых контейнеров высверлить отверстия под ПВХ трубку (50 мм). Сверлить отверстия в нижней части и с учётом совместимости по осям, когда оба контейнера расположены рядом друг. То есть отверстия должны совпадать.
- Пластиковую трубу внутри заполнить замшей по всей длине и вставить противоположными концами в отверстия контейнеров, соединив тем самым обе ёмкости.
- Установить и закрепить в каждом из контейнеров электрод. Обвязать электроды проводкой и подключить (можно применить зажимы типа «крокодил») к выходам источника питания 12 (24) вольта.
- Включить в сеть источник питания и запустить в работу.
По факту подачи питания на электроды начинается процесс электролиза. Спустя примерно два часа, щелочные и кислые продукты явно начнут разделяться по разным ёмкостям. Цвет жидкости в одном из контейнеров приобретает коричневатый оттенок, насыщенность которым зависит от количества примесей в исходной воде.
Другой контейнер будет пополняться чистой щелочной жидкостью, пригодной для употребления под питьё. По сути, есть смысл подключения на каждом контейнере запорных кранов, через которые удобно извлекать приготовленную жидкость конкретного вида. Таким образом, самодельный ионизатор воды обеспечивает недорогую, вполне доступную в быту технологию получения чистой питьевой жидкости.
Меры безопасности при использовании УФ ионного воздухоочистителя
УФ-очистители признаны неопасными при использовании в жилых помещениях, но меры безопасности все равно необходимо соблюдать.
- Не снимайте кожух прибора во время работы УФ-лампы, чтобы не получить ожоги кожи и слизистой оболочки глаз.
- Пока прибор подключен к сети электропитания его строго запрещено вскрывать и разбирать.
- Очищать устройство от загрязнений необходимо минимум один раз в месяц.
- Рядом с очистителем воздуха нельзя устанавливать предметы, которые легко и быстро воспламеняются, потому что лампа производит много тепла.
Вред люстры дома
В процессе работы ионизатор заряжает частицы пыли, и они начинают притягиваться к самому прибору или окружающим предметам. Это означает, что вокруг лампы скапливается пыль, которую надо регулярно вытирать (лучше всего проводить влажную уборку до и после использования). Если в помещении находится человек, пыль может попасть в его дыхательные пути. Кроме того, люстра Чижевского убивает бактерии, но не трогает вирусы — они в ионизированном воздухе, наоборот, распространяются быстрее.
Из-за люстры Чижевского в помещении оседает много пыли
Данное устройство — довольно сильный ионизатор, и, по мнению многих специалистов, такое количество отрицательных ионов всё-таки не очень хорошо сказывается на здоровье, например, становится причиной возникновения рака и роста опухолей.
Кроме того, считается, что любой ионизатор нанесёт лишь вред людям с такими проблемами со здоровьем:
- общее ослабление организма: болезни, диеты, сильные физические нагрузки;
- бронхиальная астма или похожее на неё состояние;
- нарушение работы сердца, в частности — развитие сердечной недостаточности I и II степени;
- спазмы сосудов и атеросклероз;
- озена.
Если у вас есть дети, то пользоваться лампой не запрещено, просто нужно особенно тщательно убираться после использования.
Так нужна ли эта люстра в квартире на самом деле? Специалисты считают, что униполярные (производящие только отрицательные частицы) ионизаторы лучше оставить для заводов и медицинских учреждений, так как очищение от них более жёсткое. Если вы озабочены чистотой воздуха в квартире, остановитесь на биполярном ионизаторе, атмосфера от него ближе к естественной. Но в целом острой необходимости в лампе нет, обычной семье (даже с детьми) достаточно проветриваний и регулярной уборки.
Противопоказания люстры Чижевского
Производители люстр для ионизации утверждают, что прямых противопоказаний к использованию оборудования нет
Все запреты установлены из соображений безопасности и осторожности при использовании приборов, а не из-за проводимых исследований. Существуют теории, по которым оздоровление с помощью научной разработки Чижевского лучше не проводить при следующих проблемах:
- атеросклероз 3 степени;
- туберкулез 2 и 3 стадии;
- онкология;
- почечная гипертония;
- сердечная недостаточность 1 и 2 степени;
- выраженный склероз сосудов;
- состояния после инфаркта миокарда, кровоизлияния в мозг.
Устройство и принцип работы
Устройство, несмотря на название, не излучает свет. Его единственное предназначение — ионизировать воздух. При подаче напряжения на электрод в ускоренном режиме вырабатываются электроны. Последние, в свою очередь, заряжают частицы воздуха. У разных моделей бывают свои конструктивные особенности, но принципиальная схема для всех едина:

Внешний вид также не влияет на принцип действия. Если не учитывать тонкости, понятные только специалистам, работу устройства можно описать так:
- На электрод подаётся высокое напряжение (20÷30 кВ).
- С острия тонкого иглообразного электрода излучаются электроны.
- В результате столкновения электронов и молекул кислорода образуются аэроионы O2, имеющие лишний свободный электрон.
- После того как их вдохнёт человек, заряд передаётся эритроцитам крови, что положительно сказывается на обменных процессах.
При работе люстры Чижевского появляется два противоположных потока, образующих электрический заряд, который называется тихим.
Люстра Чижевского Своими Руками Схема и Описание
Большинство из нас уделяет много внимания тому, что мы едим и пьем, какой ведем образ жизни, и в то же время совершенно ничтожный интерес проявляем к тому, чем мы дышим.
«Построив себе жилище, — говорил профессор А. Л. Чижевский, — человек лишил себя нормального ионизированного воздуха, он извратил естественную для него среду и вступил в конфликт с природой своего организма» .
Промокоды со скидками на светильники
От конструкции «люстры» во многом зависит эффективность работы аэроионизатора
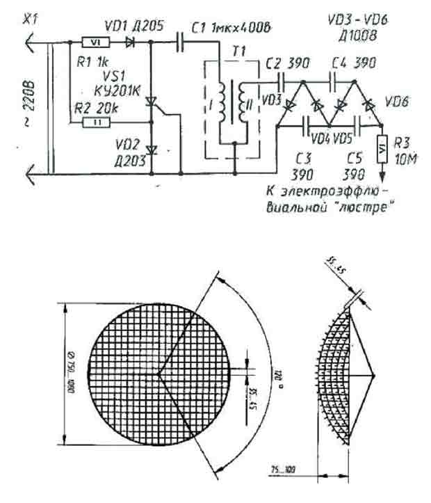
Поэтому и к изготовлению ее следует отнестись с особым вниманием
К ободу «люстры» через 120° прикреплены три медных провода диаметром 0,8. 1 мм, которые спаяны вместе над центром обода. К этой точке подводится высокое напряжение. За эту же точку «люстра» крепится с помощью рыболовной лески диаметром 0,5. 0,8 мм к потолку или кронштейну на расстоянии не менее 150 мм.
Преобразователь напряжения необходим для получения высокого напряжения отрицательной полярности, питающего «люстру». Абсолютная величина напряжения должна быть не менее 25 кВ. Только при таком напряжении обеспечивается достаточная «живучесть» аэроионов, обеспечивающая им проникновение в легкие человека.
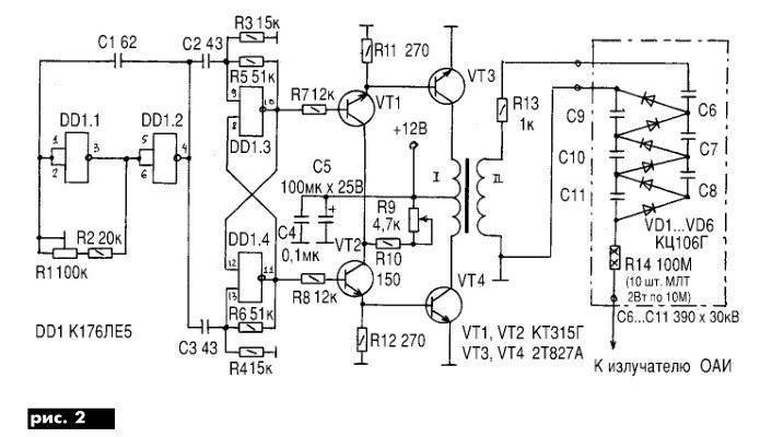
Схема простейшего преобразователя напряжения, прошедшего буквально двадцатилетнюю проверку на повторяемость , приведена на рис. 2,а. Особенностью его является непосредственное питание от сети.

Импульсы высокого напряжения (они двусторонние, поскольку при разрядке конденсатора в цепи первичной обмотки возникают затухающие колебания) выпрямляются выпрямителем, собранным по схеме умножения напряжения на диодах VD3-VD6. Постоянное напряжение с выхода выпрямителя поступает (через ограничительный резистор R3) на электроэффлювиальную «люстру».
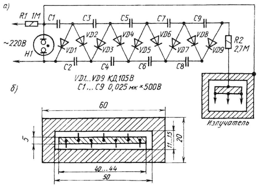
Монтировать детали аэроионизатора следует в корпусе соответствующих габаритов так, чтобы между выводами высоковольтных диодов и конденсаторов было достаточное расстояние (рис. 3). Еще лучше после монтажа покрыть эти выводы расплавленным парафином — тогда удастся избежать появления коронного разряда и запаха озона.
Аэроионизатор не нуждается в налаживании и начинает работать сразу после включения в сеть. Изменять постоянное напряжение на выходе аэроионизатора можно подбором резистора R1 или
конденсатора С1. Для некоторых экземпляров тринисторов иногда нужно подобрать резистор R2 по моменту открывания тринистора при минимальном сетевом напряжении.
При работе аэроионизатора не должно быть никаких запахов. Это особо оговаривал профессор А. Л. Чижевский. Запахи — признак вредных газов (озона или окислов азота), которые не должны образовываться у нормально работающей (правильно сконструированной) «люстры». При их появлении еще раз нужно осмотреть монтаж конструкции и подключение преобразователя к «люстре».
О сеансах аэроионизации. При сеансе следует находиться не ближе 1 . 1,5 м от «люстры». Достаточная продолжительность ежедневного сеанса в обычном помещении 30. 50 мин. Особенно благотворное влияние оказывают сеансы перед сном.
Мнение эксперта
It-Technology, Cпециалист по электроэнергетике и электронике
Задавайте вопросы “Специалисту по модернизации систем энергогенерации”
Люстра Чижевского – польза и вред ионизации, как сделать прибор своими руками Люстра Чижевского, польза и вред которой до сих пор вызывают споры ученых, представляет собой комнатный прибор настольного или подвесного типа. Спрашивайте, я на связи!
Самодельные ионизаторы воздуха: важные нюансы
- Детали ионизатора устанавливаются в корпусе соответствующего размера. Расстояние между конденсаторами и диодами должно быть максимально большое.
- Выводы необходимо покрыть парафином. Это поможет избежать образование коронного разряда.
- Ионизатор можно смонтировать на основании набора из МАСТЕР КИТ. Для этого необходимо напряжение до 12 В, ток до 150 мА.
- В процессе работы люстры не должно быть сторонних запахов. Наличие «аромата» свидетельствует о неправильной работе.
- Проверить работоспособность люстры можно, поднеся на расстоянии 50 мм кусочек вату: его прилипание свидетельствует о работоспособности прибора.
Важно! Работающий прибор находится под напряжением. Использовать его можно только соблюдая технику безопасности работы с электроприборами
Применение люстры Чижевского в современном мире
В жизни современного человека полным-полно различных устройств и приспособлений, которые способны сделать жизнь более простой, комфортной, приятной, увлекательной. Это одна «сторона медали».
Но, взглянув с другой стороны мы видим (точнее – ученые понимают), что все эти устройство практически «съедают» воздух, заполняя его положительными зарядами. В результате мы имеет «дефицит отрицательных частиц».
Чтобы нормализовать все процессы жизнедеятельности, нужно снизить негативное влияние гаджетов на воздух. Именно для этой цели и применяется люстра Чижевского – воздушный ионизатор.
Схема и изготовление люстры Чижевского
Собрав самый простой ионизатор, можно попробовать сконструировать более сложный – люстру Чижевского, которая была изобретена в 30-е годы прошлого века. Она активно применяется в медицине и сельском хозяйстве. Её также испытывали в детских садах и школах. Это изобретение показало высокую степень аэроионизации, обладает профилактическим и терапевтическим значением.

Прибор также называется электроэффлювиальной люстрой с преобразователем напряжения. Как раз она выполняет функцию генерирования отрицательных частиц. Это происходит благодаря законам физики. На люстре имеются заострённые концы проволоки, с которых и происходит стекание электронов благодаря высокому напряжению. Затем они как бы налипают на молекулы кислорода, создавая отрицательные аэроионы, которые приобретают высокую скорость движения и распространяются по комнате.
Устройство можно купить, но очень трудно найти подходящую, которая действительно окажет положительный эффект на здоровье. Дело в том, что заводские приборы часто имеют напряжение менее 25 кВ. Этого недостаточно, поэтому от работы устройства нет никакого эффекта. К тому же недопустимы перенапряжения, иначе в большом количестве будут вырабатываться токсические элементы (окислы азота и озон). О высокой концентрации подобных веществ можно судить по характерному запаху, который некоторые ошибочно принимают за «аромат свежести».
Если есть возможность, то лучше всего самостоятельно собрать люстру Чижевского. Как это сделать, выясним далее.
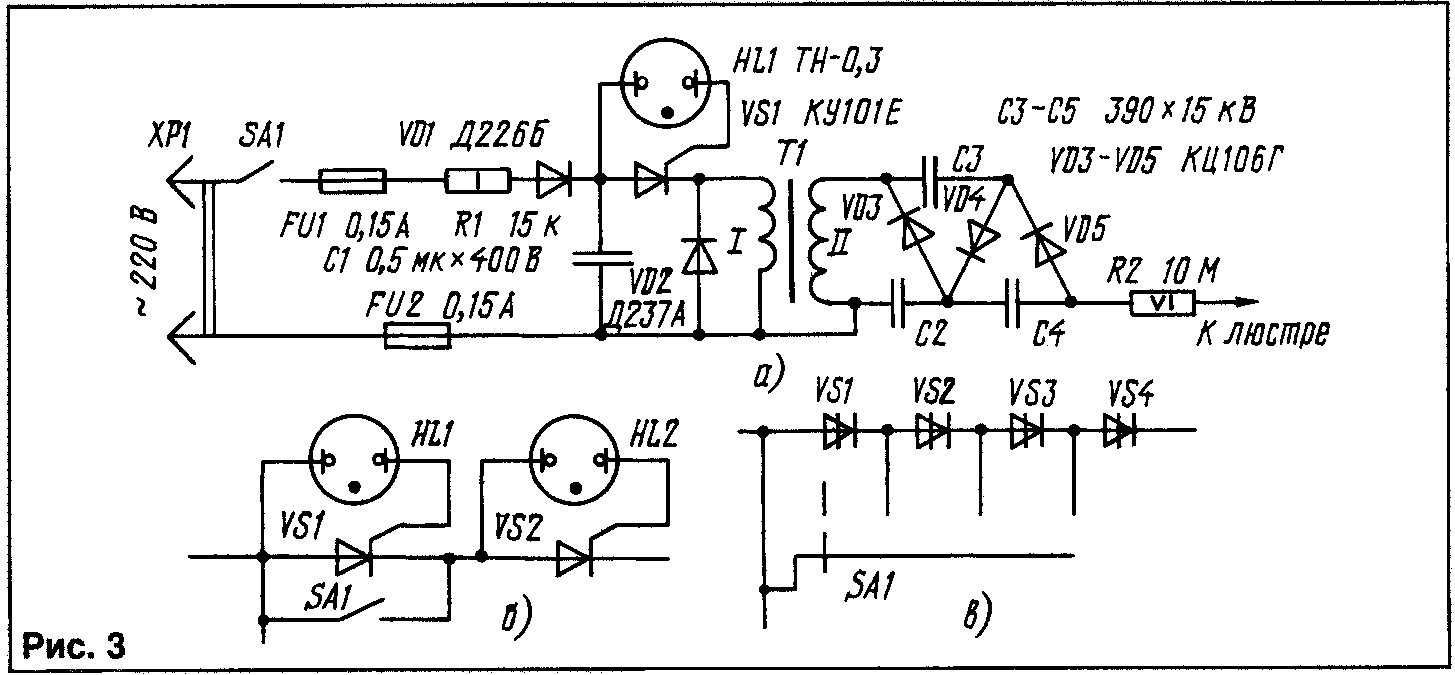
Схемы
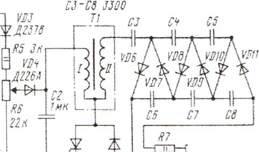
Схема оригинального искусственного излучателя, которая была представлена Чижевским, выглядит следующим образом:

Радиолюбители при сборке прибора также пользуются электрической схемой, представленной ниже:

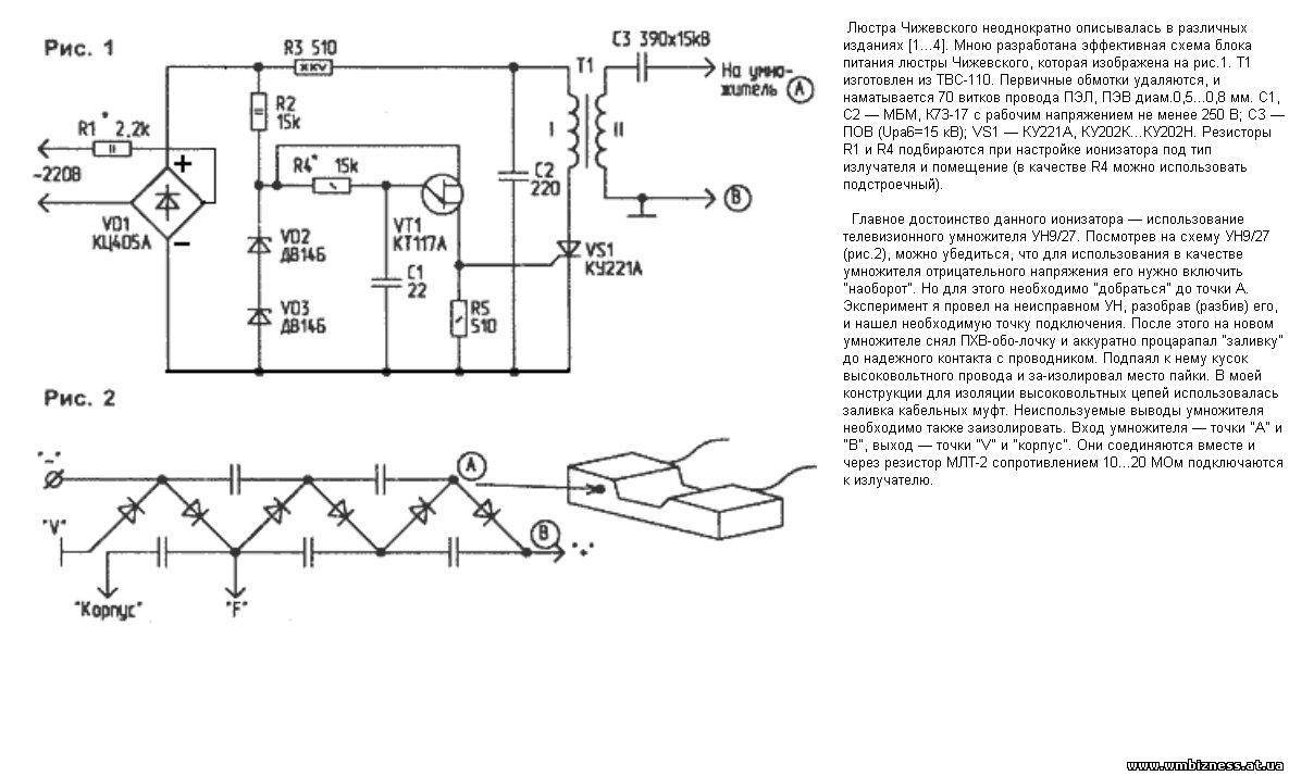
Предлагаемая схема гарантирует оптимальный потенциал. В её изготовлении применяются следующие радиодетали:
- резисторы – С5-35В на 1 кОм (R1), МЛТ-2 на 20 кОм (R2), С5-35В на 10 Мом (R3);
- диоды Д226 (2 штуки – D1 и D2);
- выпрямительный столб из 4-х диодов Д1008;
- тиристор КУ201К (VS1);
- конденсаторы: МБМ на 1 мкФ, 400 В (С1), ПОВ 390 пФ, 10 кВ (4 штуки – с С2 по С5);
- мотоциклетная катушка зажигания Б2Б на 6В (T1).
Работа схемы осуществляется в таком порядке:
- При каждом открытии диода D1 происходит заряд конденсатора C1, который пропускается через первичную обмотку T В момент 1-ого полупериода переменного тока диод сохраняет открытое положение.
- Когда ток проходит в обратном направлении, в противофазе создаётся разряд конденсатора C1, причём диоды D1 и D2 остаются закрытыми, тиристор VS1 открывается.
- Первичная обмотка катушки T1 получает ток пульсирующего типа, а вот вторичная катушка способствует повышению поступившего на первичную обмотку напряжения. После оно переходит на блок, который состоит из 4-диодного выпрямительного столба и умножителя. В свою очередь, он состоит из конденсаторов С2-С5.
- Через умножитель выходить высоковольтное напряжение, которое также называется выпрямленным. Оно поступает на ионизатор по резистору R3, который отвечает за ограничение тока.
Следует отметить, что для реализации предложенной схемы можно использовать другие радиодетали:
- Резисторы отмеченных марок можно заменить одним резистором – МЛТ-2. Для получения элемента R1, требуется параллельно соединить 3-4 подобных элементов, а для R3 – 4-5. Резистор R2 не имеет большого значения и к нему предъявляется только одно требование – мощность его рассеяния должна быть не менее 2 Вт.
- Диоды D1 и D2 отмеченных марок можно заменить любыми другими диодами, которые поддерживают ток в 300 мА и обратное напряжение в 400 В. Примеры подобных диодов – КД109В, КД109Г, Д205.
- При сборке выпрямительного столба диод типа Д1008 можно заменить аналогичными элементами, например, 7ГЕ350АФ, 2Ц203Б, 2Ц202КГ, КЦ105Г, КЦ201Г.
- Конденсатор C1 указанной марки можно заменить неполярным элементом, рассчитанным на напряжение от 250 В.
- В сборке умножителя можно использовать любые конденсаторы высоковольтного типа с напряжением не менее 15 кВ.
- В качества элемента VS1 можно использовать тиристоры КУ202К (/Л/М/Н), КУ201Л, 1Н4202, NCM700C.
- Мотоциклетную катушку зажигания (T1) можно заменить любой другой, например, повышающим трансформатором, который можно снять со старого телевизора (ТВС110АМ, ТВС110ЛА, ТВС110Л6). Если отсутствует подходящее изделие, трансформатор можно собрать своими руками, но при этом нужно учесть, чтобы выводы элементов в местах высокого напряжения находились на должном расстоянии друг от друга. В противном случае, может случиться электрический разряд.
Особенности процесса ионизации воздуха
Чтобы разобраться, зачем нужна ионизация в комнатном увлажнителе воздуха и что это вообще такое, стоит изучить особенности процесса. Так, в природе ионизация осуществляется естественным путем. В природе процесс ионизации связан с мощными разрядами электричества (грозами), а также космическим излучением. Особенно остро она чувствуется в горах, на морском побережье, в хвойном лесу.
По сути, ионизация – это процесс выбивания отдельных электронов из молекул газов. По окончании реакции из двух нейтральных молекул получаются две заряженные (отрицательная и положительная).

Наряду с ионизаторами воздуха в продаже также есть универсальные приборы, к примеру, увлажнители воздуха, оснащенные ионизатором. Они способны обеспечить необходимую влажность, очистку воздуха в помещении.
Разбираясь, когда нужно использовать функцию ионизации в комнатном увлажнителе, учтите, что ионизированный воздух помогает предупредить развитие сердечно-сосудистых заболеваний. Благодаря избытку кислорода активизируются обменные процессы, укрепляются стенки сосудов, снижается вероятность образования тромбов.
Еще один важный плюс, который обеспечивает ионизация в домашнем увлажнителе, это осаждение пыли. Его сложно отследить визуально, однако, каждый понимает, что намного проще протереть пол и вытереть пыль с поверхности мебели, чем бороться с последствиями ее попадания в легкие.

В соответствии с информацией из открытых источников, увлажнители с функцией ионизации воздуха, обеспечат ряд несомненных плюсов:
- улучшение качества сна – здоровый, полноценный отдых существенно повышает общее качество жизни;
- ускорение метаболизма – позволяет превосходно выглядеть, облегчает протекание различных заболеваний, несколько облегчает симптомы;
- повышение работоспособности, концентрации внимания;
- оптимизация работы иммунной системы;
- полноценный отдых – позволяет повысить общее эмоциональное состояние, уровень жизненной энергии, что помогает в борьбе с депрессиями, неврозом.
При некоторых заболеваниях иногда рекомендуют проводить ионизацию воздуха в помещении.
Показания для использования функции ионизации
Воздух, содержащий большое количество отрицательных ионов, показан в перечисленных ниже случаях.
При бронхиальной астме у пользователя, спровоцированной аллергенами, воздух, наполненный частицами с отрицательным зарядом, позволяет отметить улучшение уже после первой ионизации.
В некоторых ситуациях лучший эффект обеспечивают положительно заряженные частицы. Серьезное улучшение отмечается после 12 процедуры ионизации.

При неврозах увеличение количества ионов в воздухе способствует общему улучшению состояния больного. Также отмечено повышение скорости заживления ран при высокой концентрации аэроионов.
Когда ионизация противопоказана?
Несмотря на множество несомненных плюсов, есть и противопоказания.
Медики не рекомендуют использовать функцию ионизации при наличии перечисленных ниже заболеваний:
- Ускорение обмена веществ может привести к обострению хронических заболеваний, вялотекущих инфекций. Не рекомендуется проводить ионизацию в комнате, где проживает больной онкологией.
- Ионизированный воздух может нанести вред больному с высокой температурой. Она может еще больше повыситься.
- Существует индивидуальная непереносимость большого количества аэроионов в воздухе, повышенная чувствительность к ним.
Используя дополнительные функции в увлажнителе, важно прислушиваться к своему самочувствию. Если в процессе эксплуатации прибора появляется головная боль, прочие неприятные ощущения, от ионизации лучше отказаться
Разновидности ионизаторов
Известно несколько методов ионизации воздуха искусственным путём, каждый из которых требует отдельного внимания.
Ультрафиолетовый
Больничные палаты, помещения в дошкольных учреждениях и школе, особенно в период вирусной инфекции, обрабатываются кварцевой лампой, которая и представляет собой ультрафиолетовый ионизатор.
Во время работы этой лампы и в течении получаса после её отключения не рекомендуется находиться в помещении, так как в воздухе образуется озон и окислы азота, что можно определить по характерному запаху. Спустя 30 минут после отключения лампы воздух снова становится безопасным для вдыхания, поскольку указанные частицы распадаются в силу своей непостоянной природы.
Гидродинамический
Такой ионизатор осуществляет распыление воды, которая имеет электрический заряд, то есть производит не лёгкие отрицательные аэроионы, а водяную пыль (аэрозоль) с электрическим зарядом.
Вначале производились подобные ионизаторы для бытовых целей – они превращали в водяную пыль дистиллированную воду. Позже учёные выяснили, что польза от них небольшая, поэтому прибор был снят с производства, но метод не был забыт, а получил распространение в медицинской практике. Его используют для получения из лекарственных жидкостей электроаэрозолей.
Коронный
Такой прибор также именуется эффлювиальным аэроионизатором. Он работает по методу коронарного разряда и оснащён электрической схемой. Выполняет функцию преобразования переменного напряжения в высоковольтное (несколько десятков киловольт).
Именно коронный ионизатор собирается в домашних условиях. Он имеет своеобразную конструкцию с заострёнными электродами, на которых как раз и подаётся напряжение. Возникает коронный разряд. В результате электроны как бы стекают к острию и их захватывают молекулы кислорода. Наглядно принцип работы такого ионизатора представлен на схеме:

В простых приборах режим работы нерегулируемый, как и производительность по ионам, однако имеются более сложные модификации с регулируемым управлением. Они учитывают напряжение окружающего электрического поля и в зависимости от него корректируют напряжение на электродах.
Бытовые приборы на коронном разряде бывают двух типов:
- униполярные – производят только отрицательные ионы;
- биполярные – производят отрицательные и положительные ионы.
Бытовая техника в квартире и так образует положительные ионы, а полезными считаются отрицательные, значит, целесообразнее собрать униполярный ионизатор.
Если же в помещении отсутствует бытовая техника, можно собрать биполярное устройство, поскольку дисбаланс между ионами разных знаков практически сведёт на нет положительное воздействие отрицательных частиц. Однако существуют мнения, что биполярные приборы не оказывают никакого полезного эффекта, поскольку вырабатываемые отрицательные частицы будут притягиваться к положительным, образуя нейтральный нулевой заряд. Так, прибор будет только впустую крутить счётчик, не образуя при этом ничего полезного.
Люстра Чижевского – польза и вред
Ионизированное воздушное пространство нельзя назвать однозначно полезным для благополучия человеческого организма. С одной стороны, избавление воздуха от бактерий и микробов оказывает воздействие лечебного характера на организм. С другой стороны, излишнее количество отрицательных зарядов может привести к неприятным последствиям. Лампа Чижевского, польза и вред которой активно обсуждается по сей день, оказывает как положительное, так и отрицательное влияние.
Лампа Чижевского – польза
Устройство, как минимум, может очистить воздух в помещении, что благотворно повлияет на состояние здоровья людей, которые имеют проблемы со здоровьем:
- воспаление слизистой оболочки бронхов, носа и гортани;
- приступы удушья (астма);
- инфекционные заболевания (туберкулез);
- аллергическая реакция;
- расстройство центральной нервной системы.
Исследования показали, что люстра Чижевского, польза которой состоит не только в очищении воздушного пространства, оказывает ряд других положительных влияний на человеческий организм:
- повышение эффективности выполнения поставленных задач;
- снижение вероятности возникновения нарушений мозгового кровообращения;
- улучшение работы дыхательной системы.
Устройство оказывает положительное воздействие не только на человеческий организм. Опыты использования ионизатора в растениеводстве показали хорошие результаты, так, люстра Чижевского для растений выступает стимулятором роста и увеличивает жизнедеятельность клеток растительного происхождения
Важно отметить, что не все проведенные исследования подкреплены научными доказательствами, что ставит под сомнения полученные достижения
Люстра Чижевского – вред
Лампа обладает огромным количеством плюсов, однако может принести потенциальный вред владельцу. Многочисленные опыты выявили следующие негативные стороны прибора:
- осложнения сердечно-сосудистых заболеваний;
- возникновение головных болей в области лба;
- нарушение дыхательного ритма;
Существует мнение, что нет ограничительных барьеров использования устройства. Однако есть ряд научных теорий, доказывающих, что ионизаторы использовать можно не всем, исключением из правил не стала и люстра Чижевского, противопоказания которой носят следующий характер:
- онкологические заболевания;
- почечная недостаточность:
- туберкулез последних стадий;
- сердечная недостаточность.




































